HOME   LIST
‹–   –›

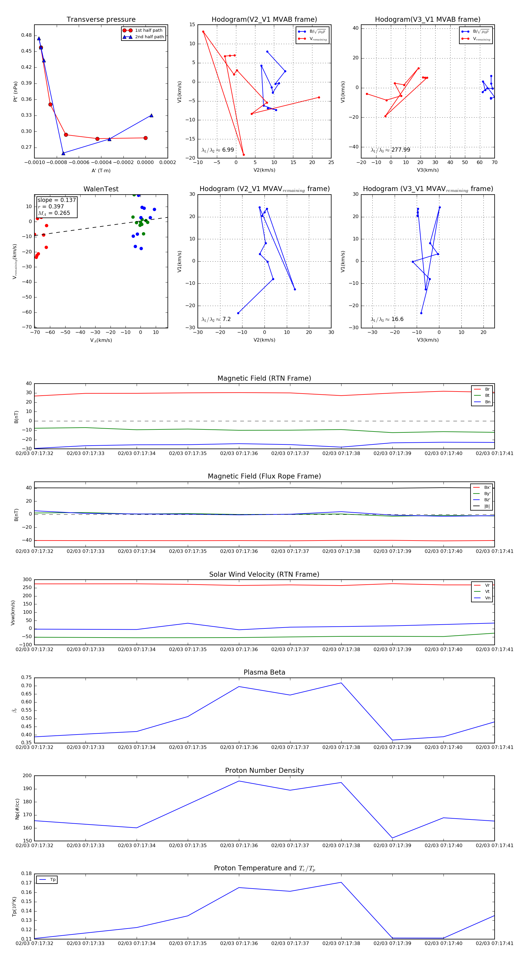
Flux Rope in 2020

Flux Rope Event 2020-02-03 07:17:32 ~ 2020-02-03 07:17:41 (10 seconds)


plot