HOME   LIST
‹–   –›

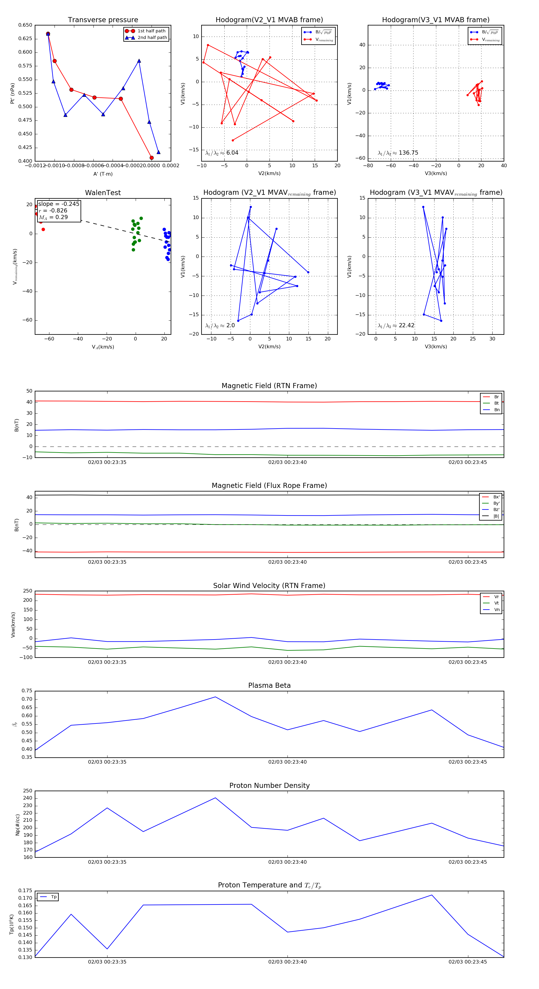
Flux Rope in 2020

Flux Rope Event 2020-02-03 00:23:33 ~ 2020-02-03 00:23:46 (14 seconds)


plot