HOME   LIST
‹–   –›

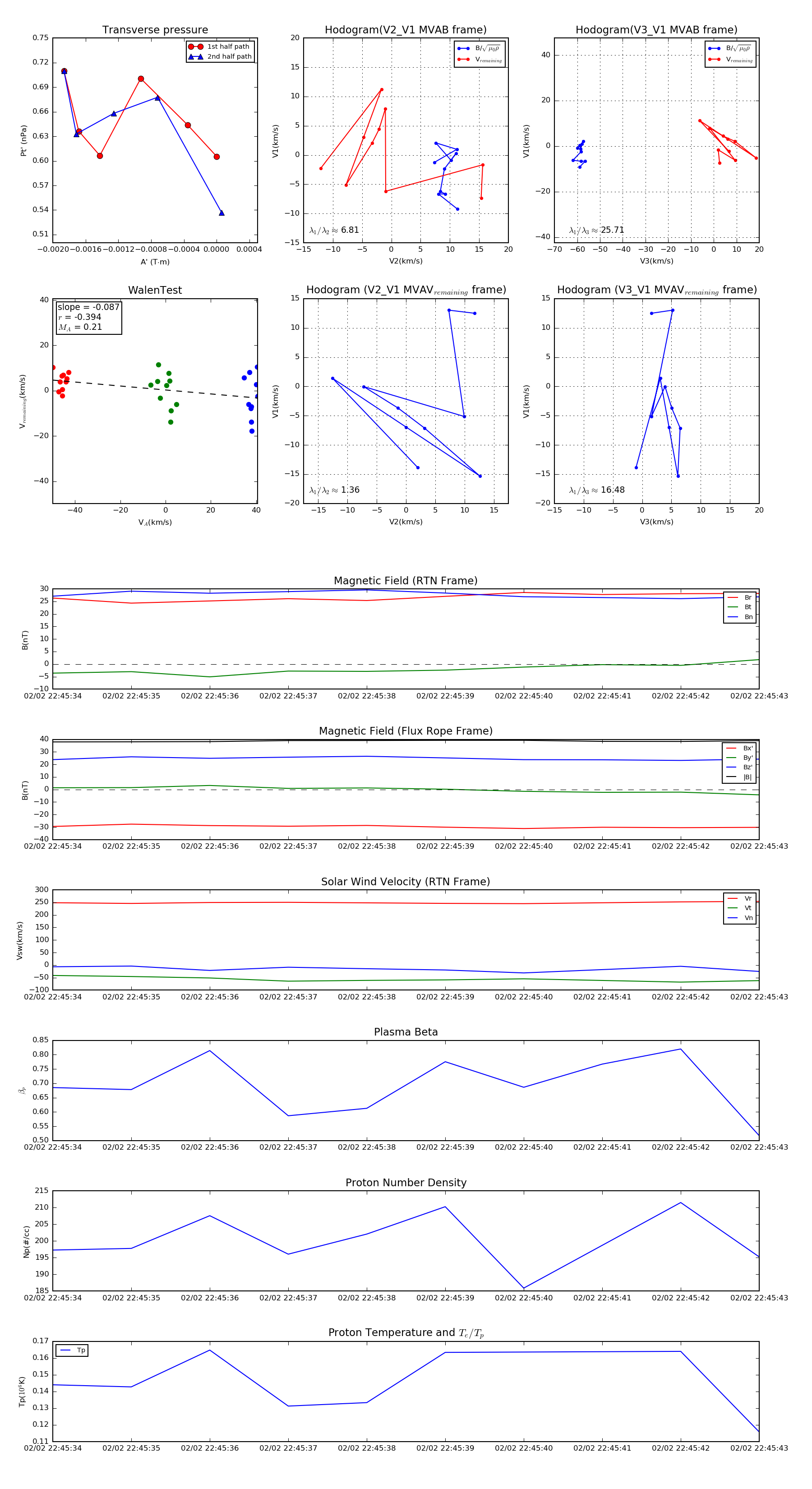
Flux Rope in 2020

Flux Rope Event 2020-02-02 22:45:34 ~ 2020-02-02 22:45:43 (10 seconds)


plot