HOME   LIST
‹–   –›

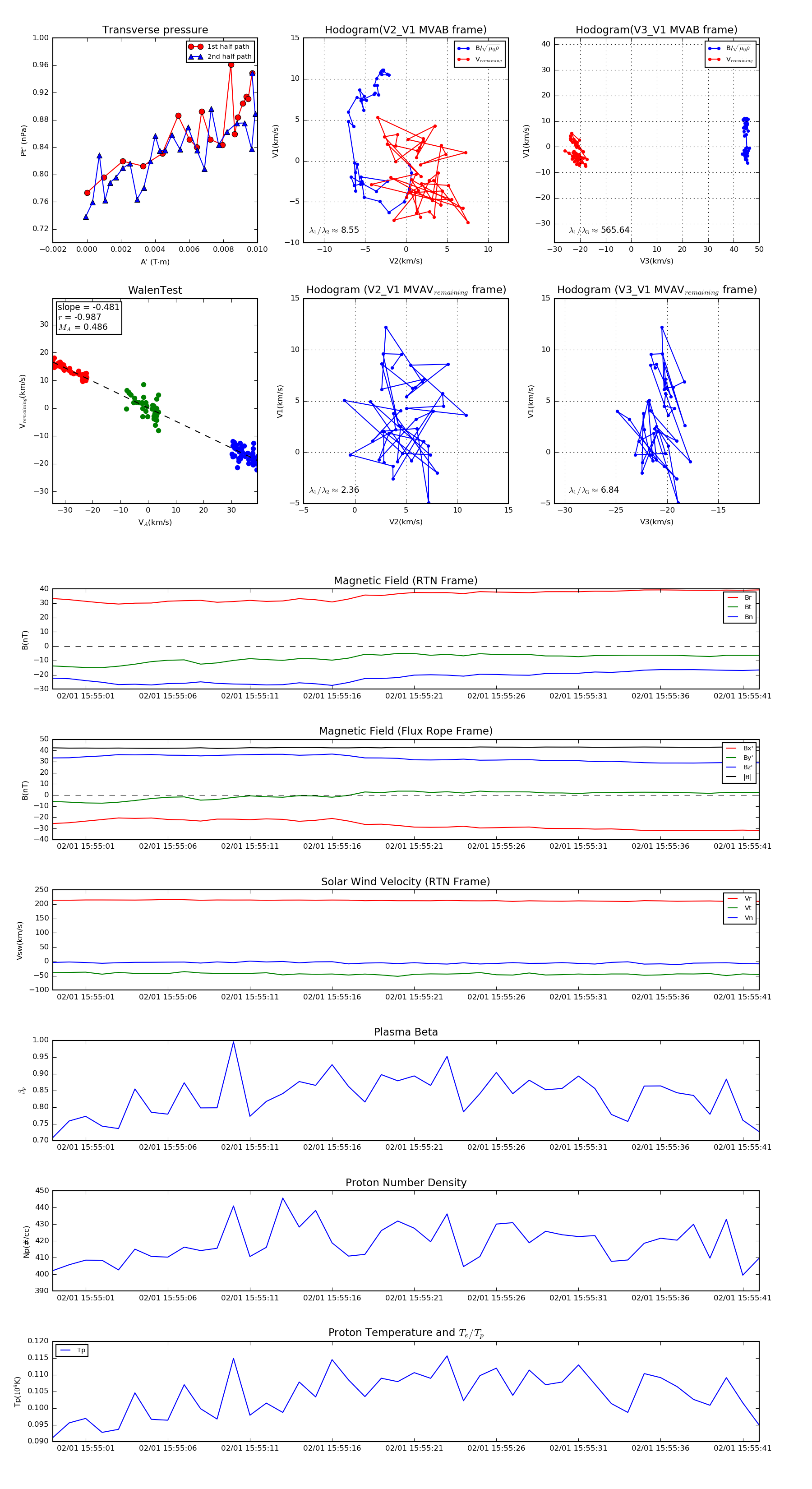
Flux Rope in 2020

Flux Rope Event 2020-02-01 15:54:59 ~ 2020-02-01 15:55:42 (44 seconds)


plot