HOME   LIST
‹–   –›

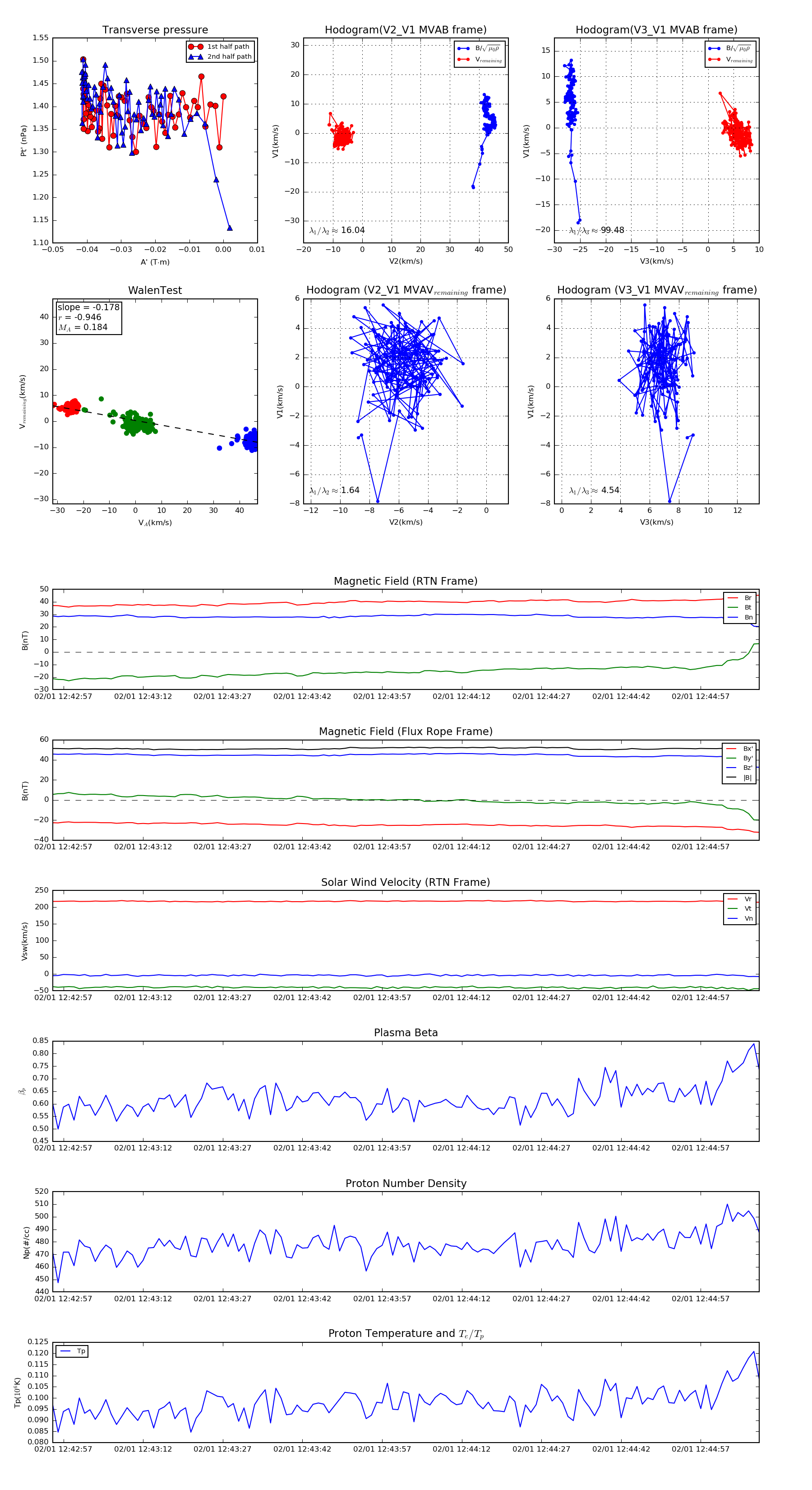
Flux Rope in 2020

Flux Rope Event 2020-02-01 12:42:55 ~ 2020-02-01 12:45:08 (134 seconds)


plot