HOME   LIST
‹–   –›

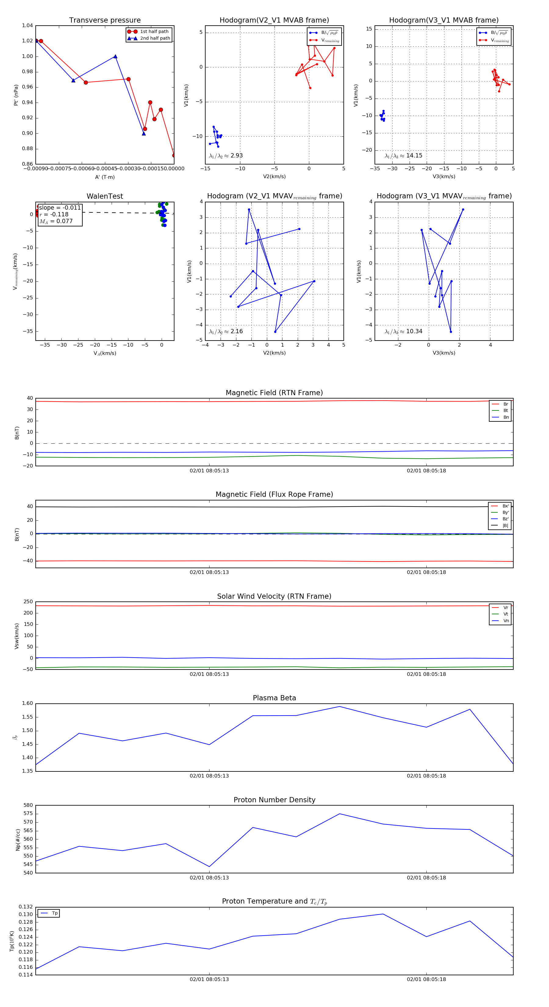
Flux Rope in 2020

Flux Rope Event 2020-02-01 08:05:09 ~ 2020-02-01 08:05:20 (12 seconds)


plot