HOME   LIST
‹–   –›

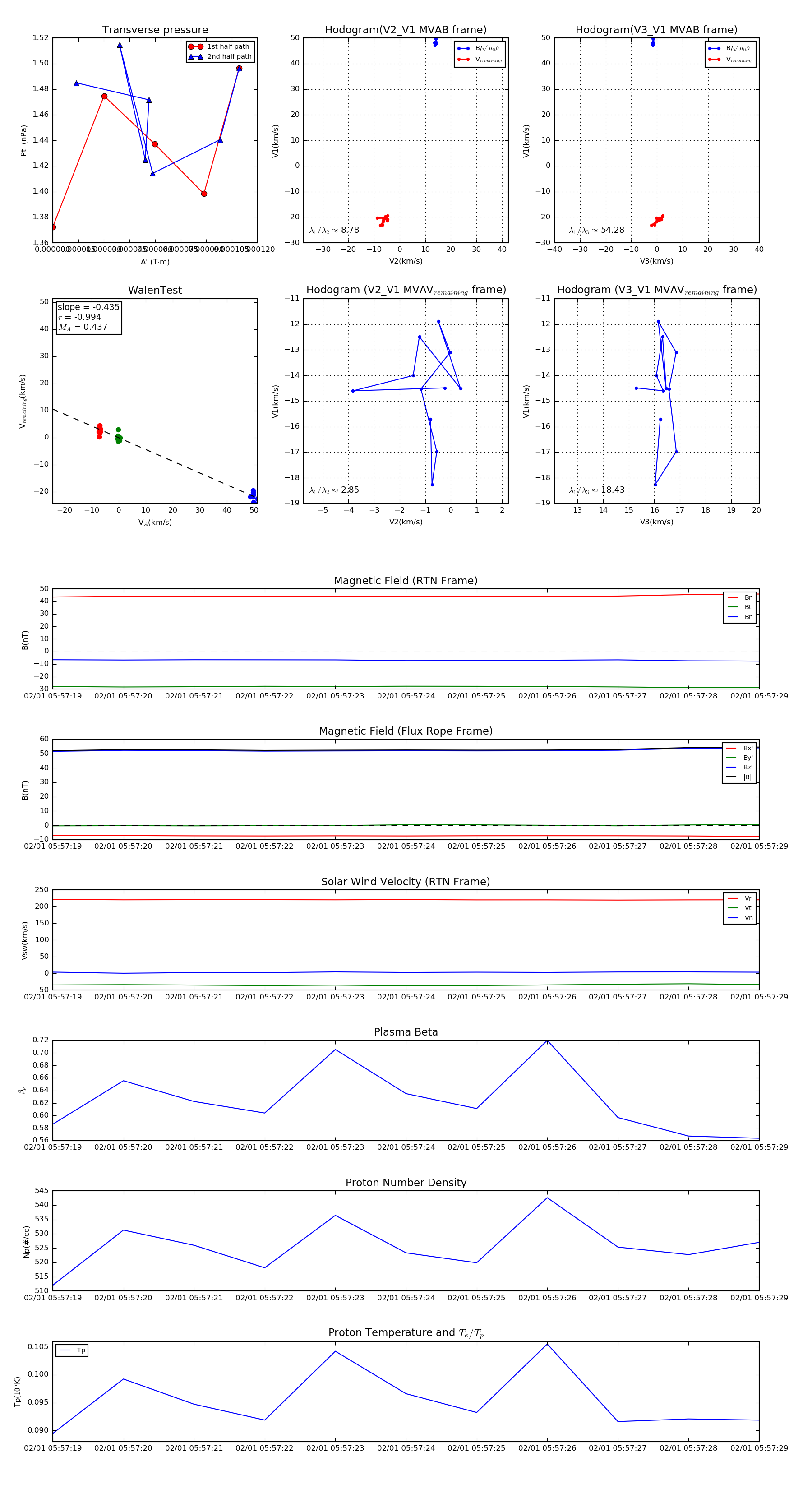
Flux Rope in 2020

Flux Rope Event 2020-02-01 05:57:19 ~ 2020-02-01 05:57:29 (11 seconds)


plot