HOME   LIST
‹–   –›

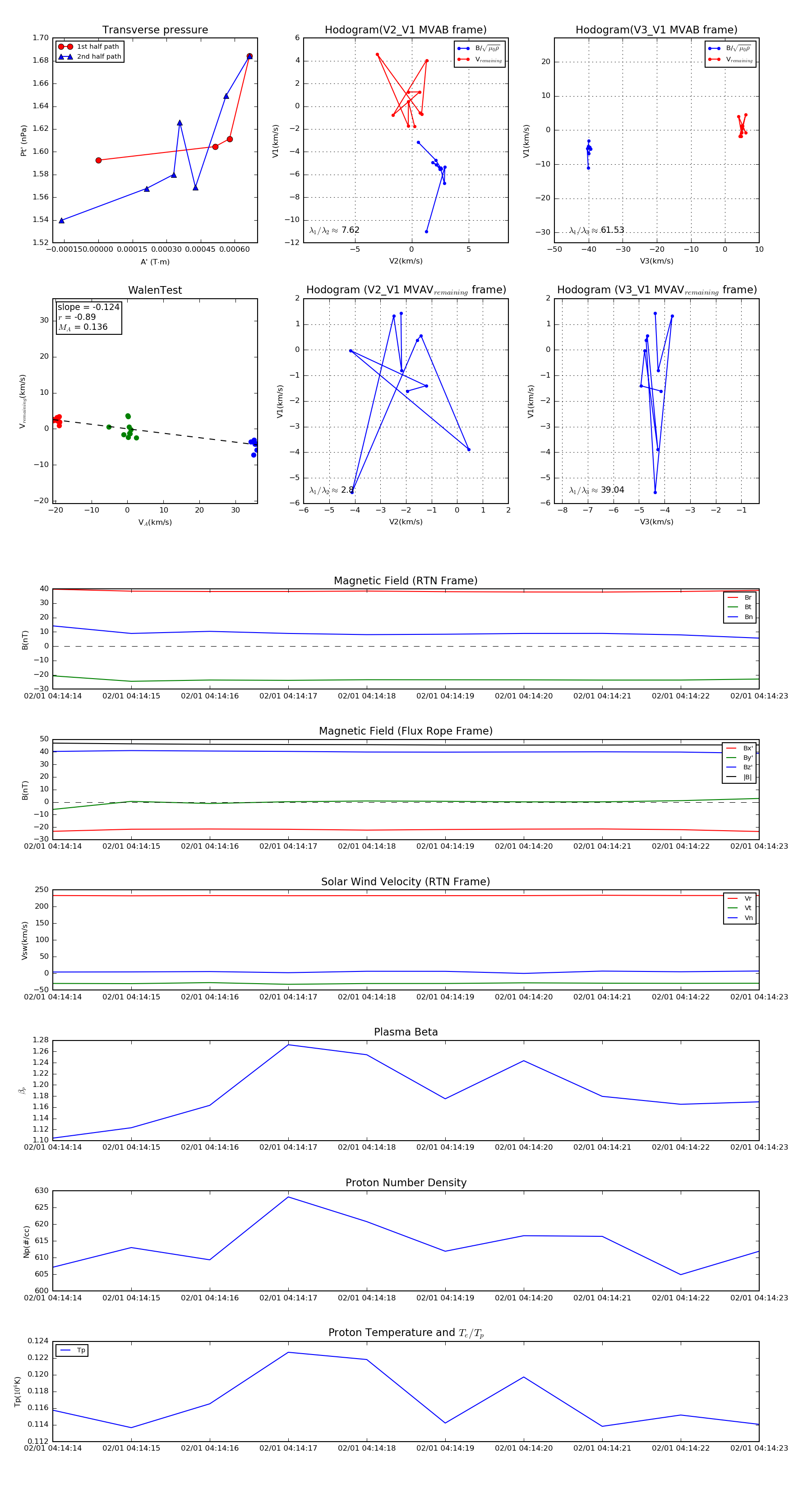
Flux Rope in 2020

Flux Rope Event 2020-02-01 04:14:14 ~ 2020-02-01 04:14:23 (10 seconds)


plot