HOME   LIST
‹–   –›

Flux Rope in 2020

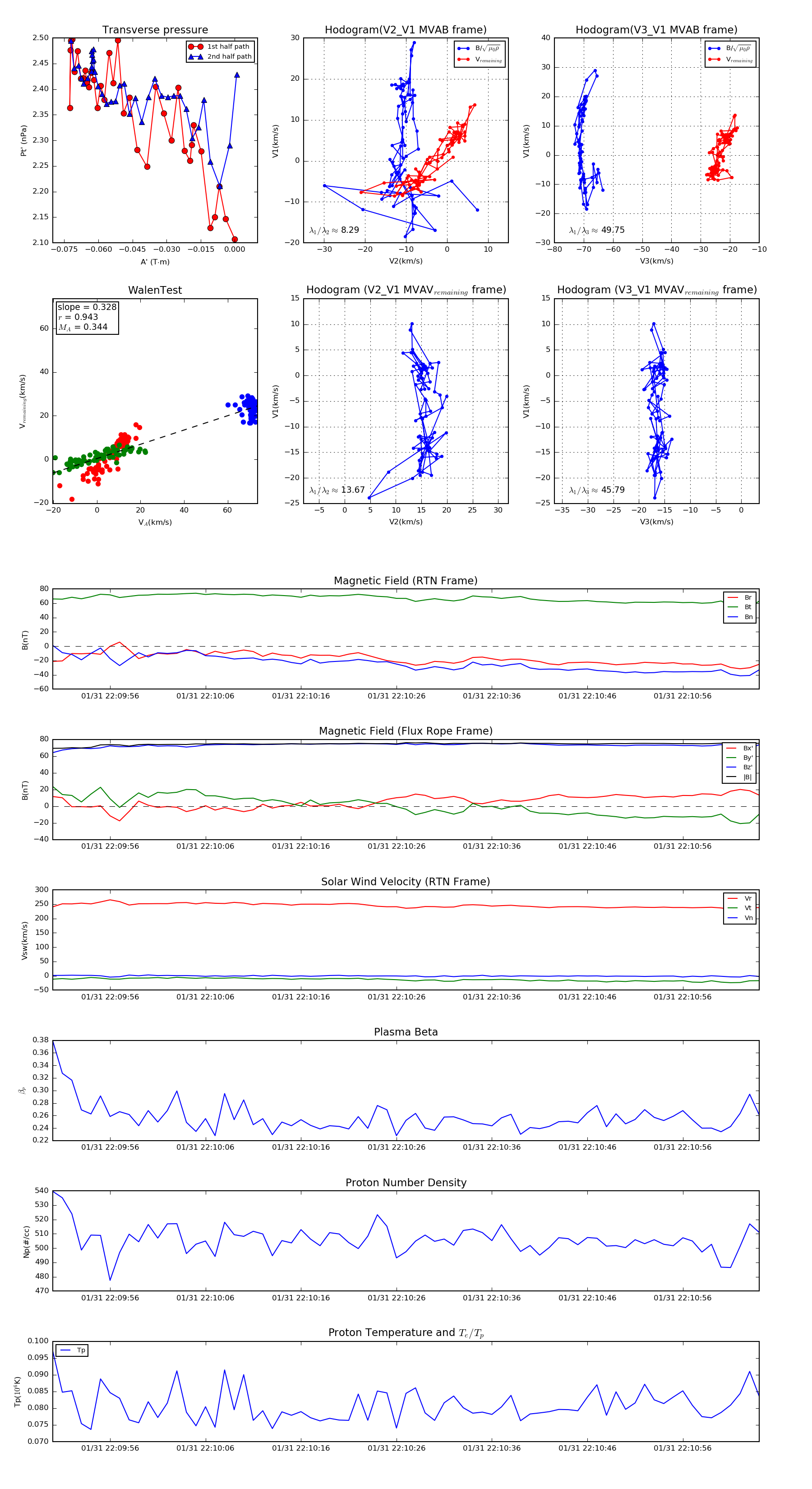
Flux Rope Event 2020-01-31 22:09:50 ~ 2020-01-31 22:11:04 (75 seconds)


plot