HOME   LIST
‹–   –›

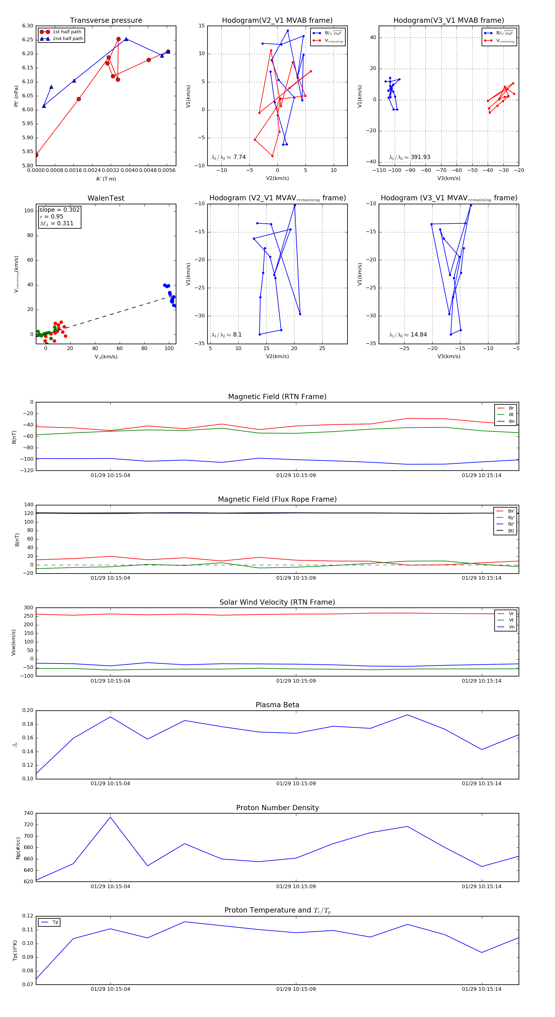
Flux Rope in 2020

Flux Rope Event 2020-01-29 10:15:02 ~ 2020-01-29 10:15:15 (14 seconds)


plot