HOME   LIST
‹–   –›

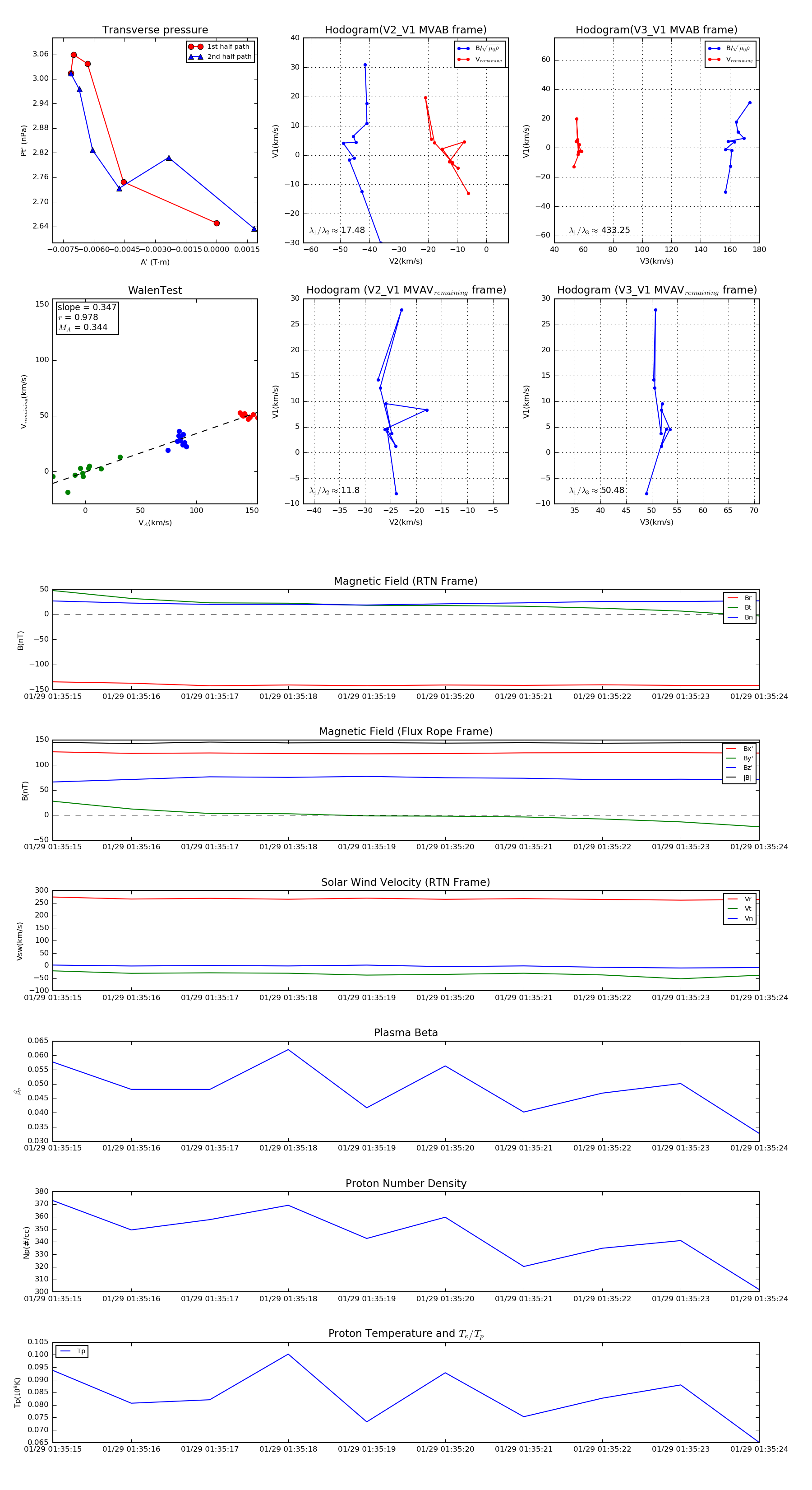
Flux Rope in 2020

Flux Rope Event 2020-01-29 01:35:15 ~ 2020-01-29 01:35:24 (10 seconds)


plot