HOME   LIST
‹–   –›

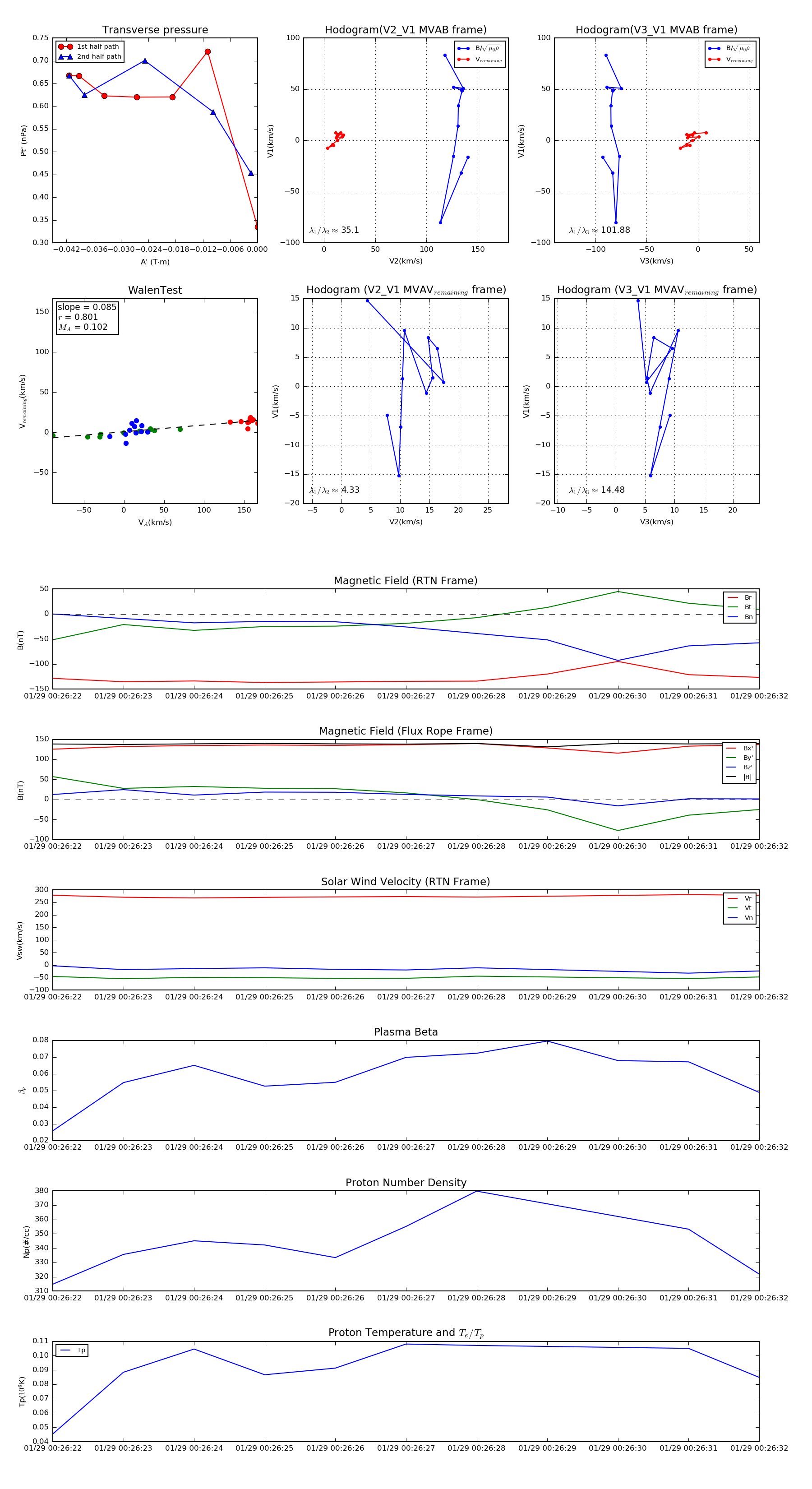
Flux Rope in 2020

Flux Rope Event 2020-01-29 00:26:22 ~ 2020-01-29 00:26:32 (11 seconds)


plot