HOME   LIST
‹–   –›

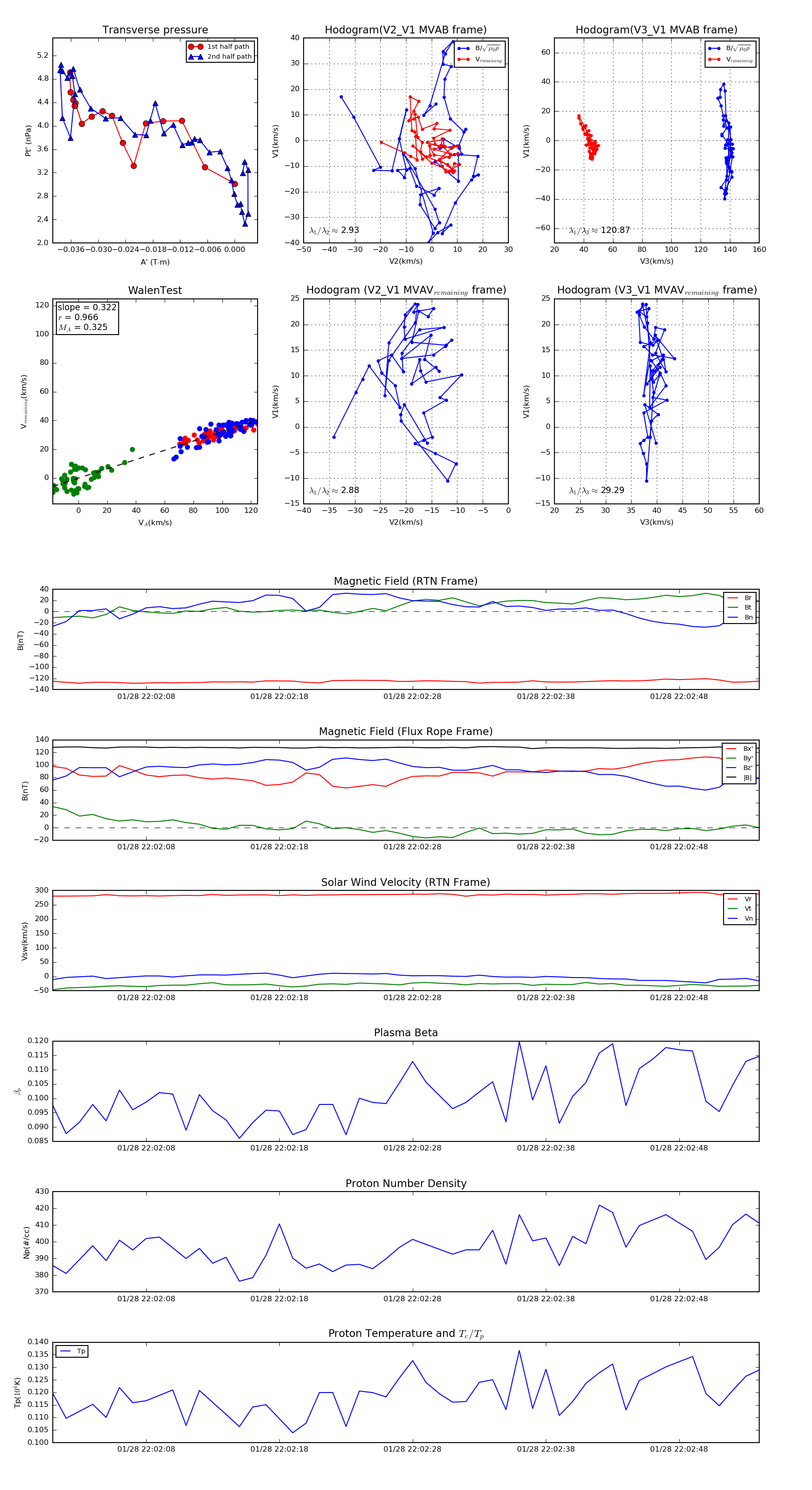
Flux Rope in 2020

Flux Rope Event 2020-01-28 22:02:01 ~ 2020-01-28 22:02:54 (54 seconds)


plot