HOME   LIST
‹–   –›

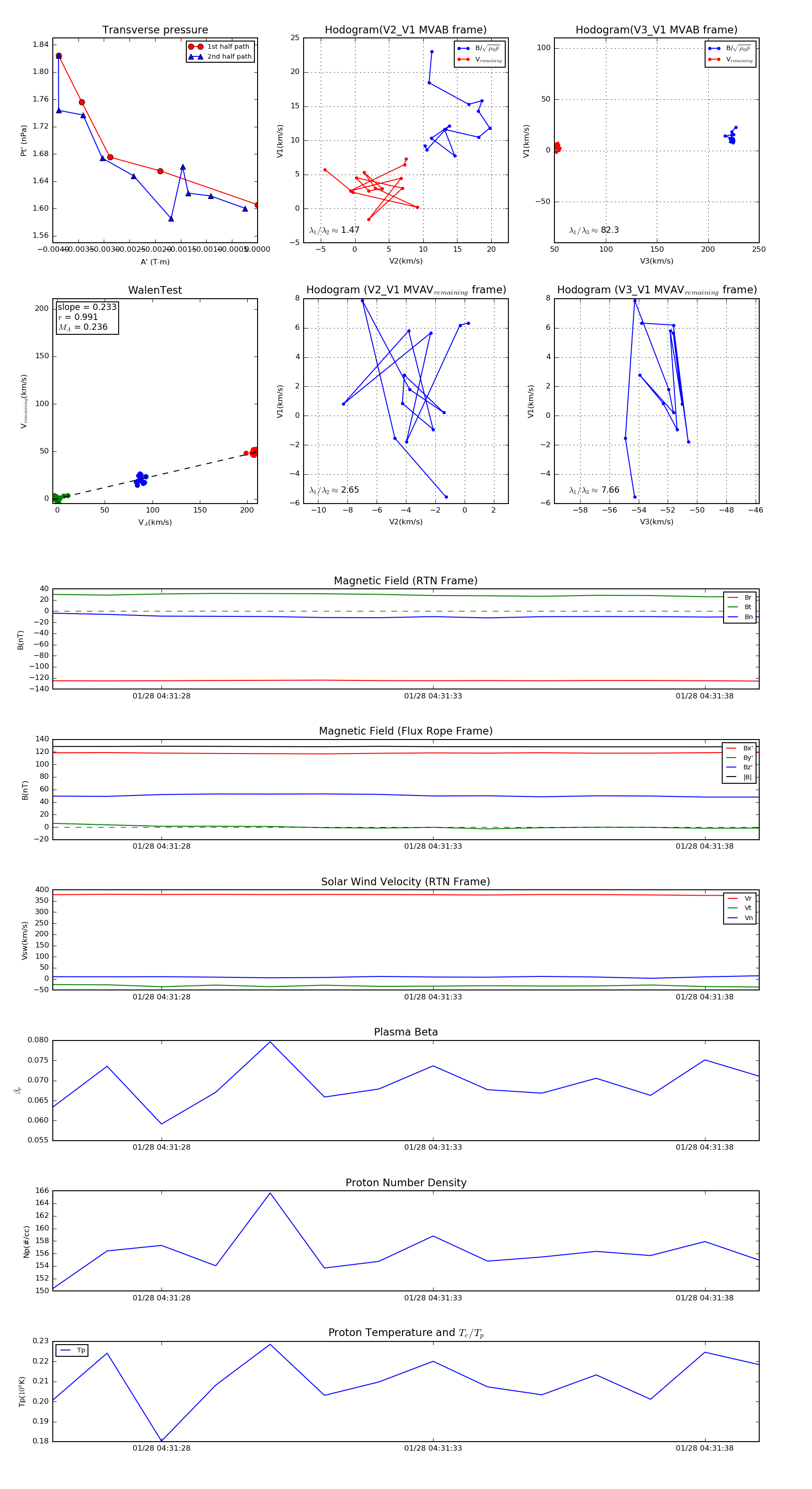
Flux Rope in 2020

Flux Rope Event 2020-01-28 04:31:26 ~ 2020-01-28 04:31:39 (14 seconds)


plot