HOME   LIST
‹–   –›

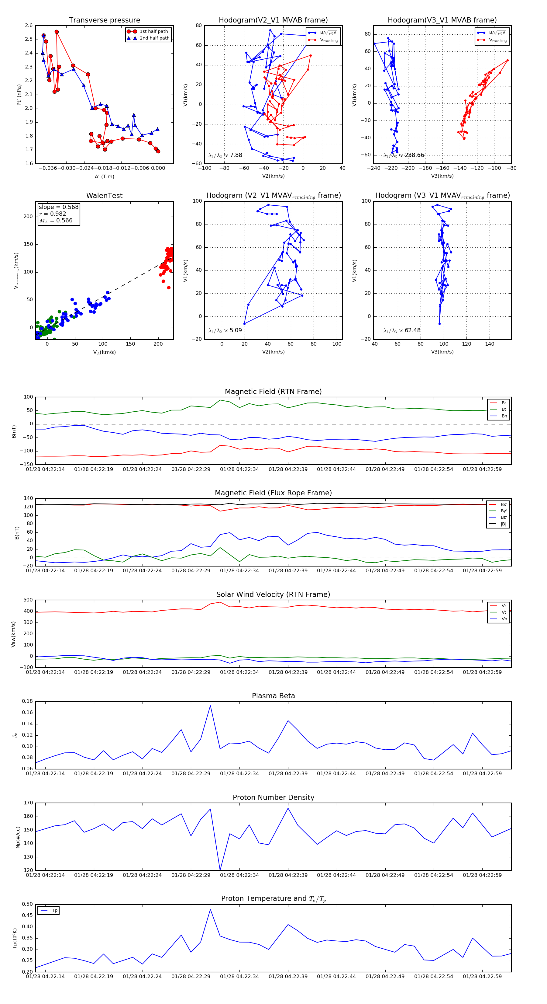
Flux Rope in 2020

Flux Rope Event 2020-01-28 04:22:13 ~ 2020-01-28 04:23:02 (50 seconds)


plot