HOME   LIST
‹–   –›

Flux Rope in 2020

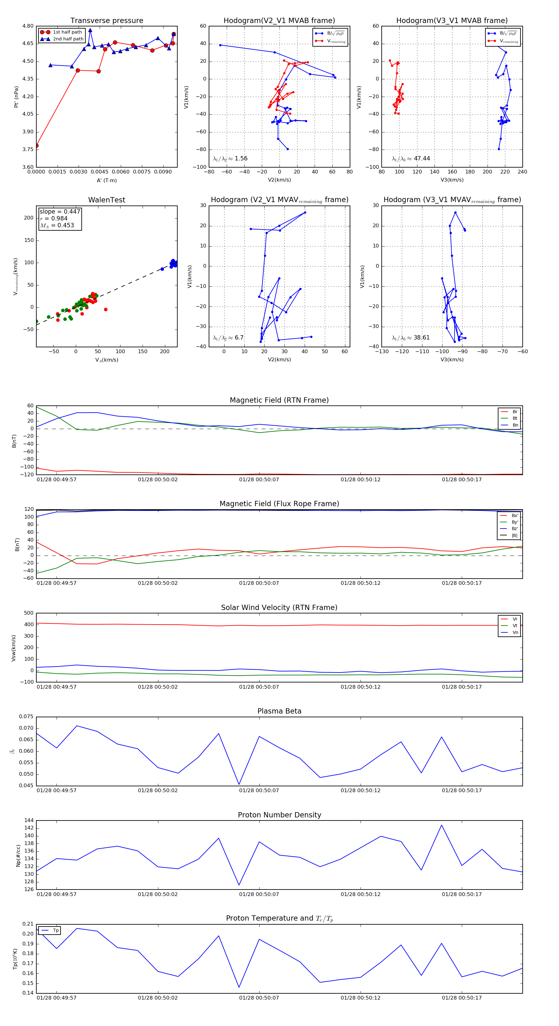
Flux Rope Event 2020-01-28 00:49:56 ~ 2020-01-28 00:50:20 (25 seconds)


plot