HOME   LIST
‹–   –›

Flux Rope in 2020

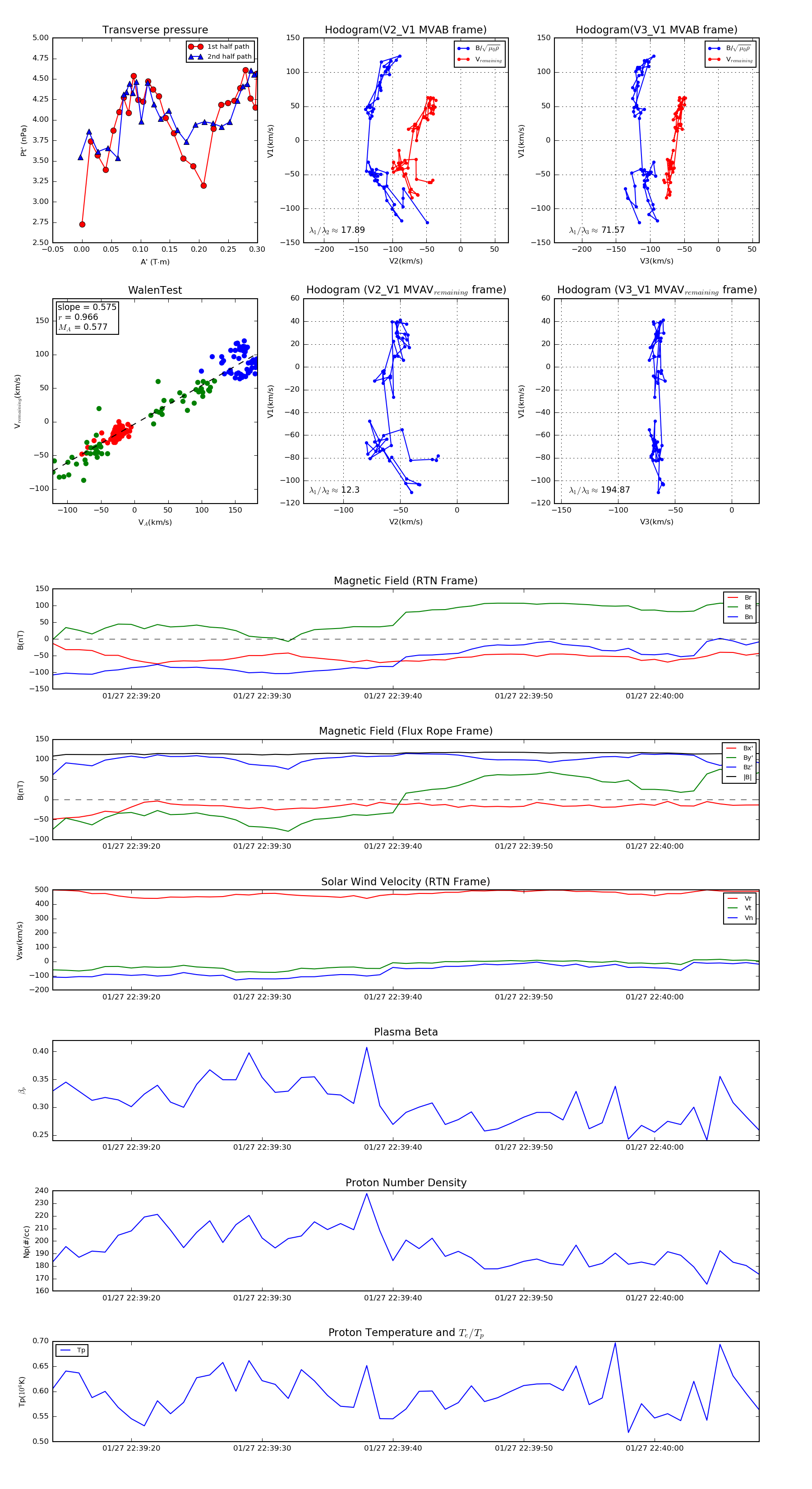
Flux Rope Event 2020-01-27 22:39:14 ~ 2020-01-27 22:40:08 (55 seconds)


plot