HOME   LIST
‹–   –›

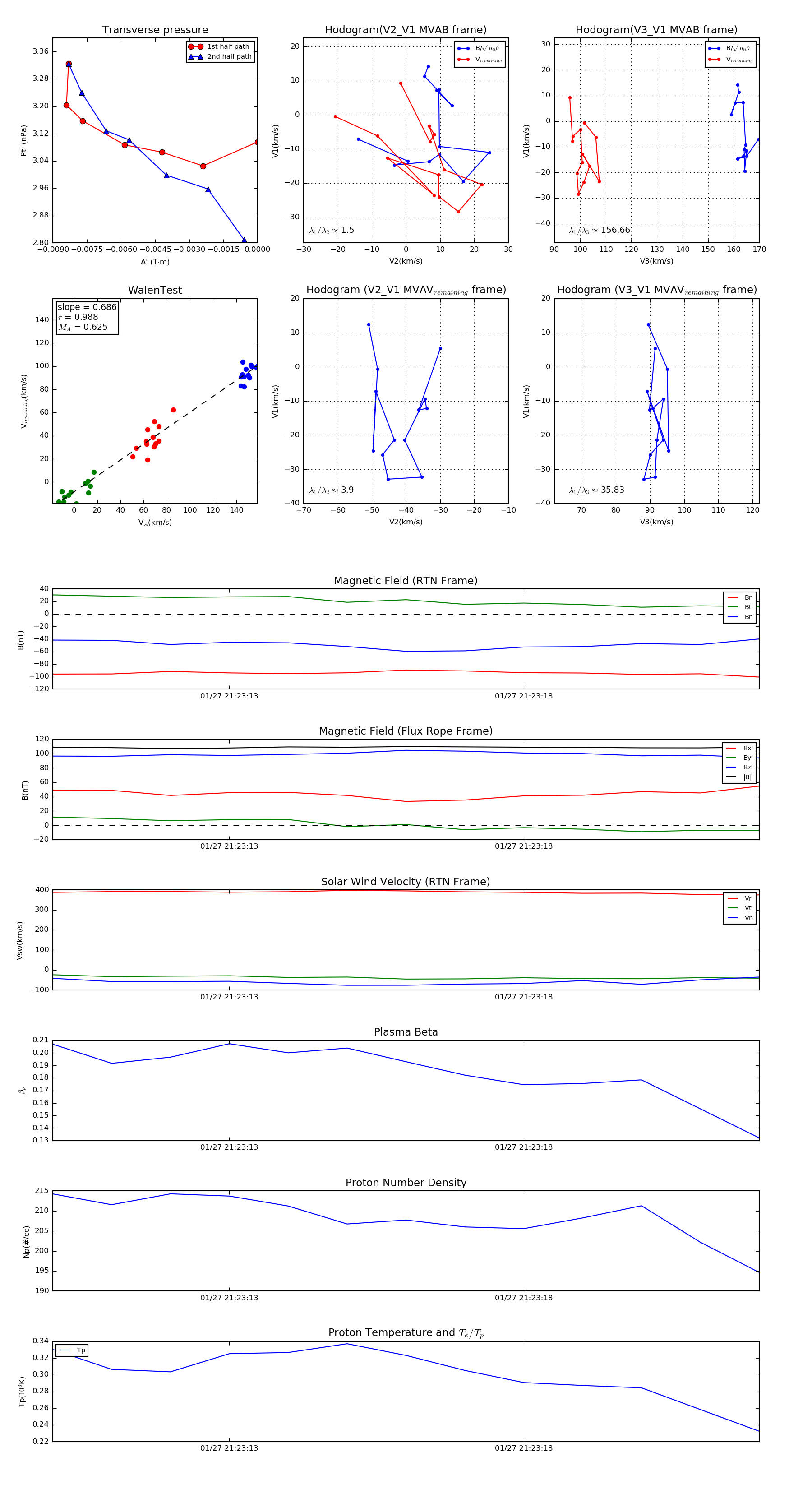
Flux Rope in 2020

Flux Rope Event 2020-01-27 21:23:10 ~ 2020-01-27 21:23:22 (13 seconds)


plot