HOME   LIST
‹–   –›

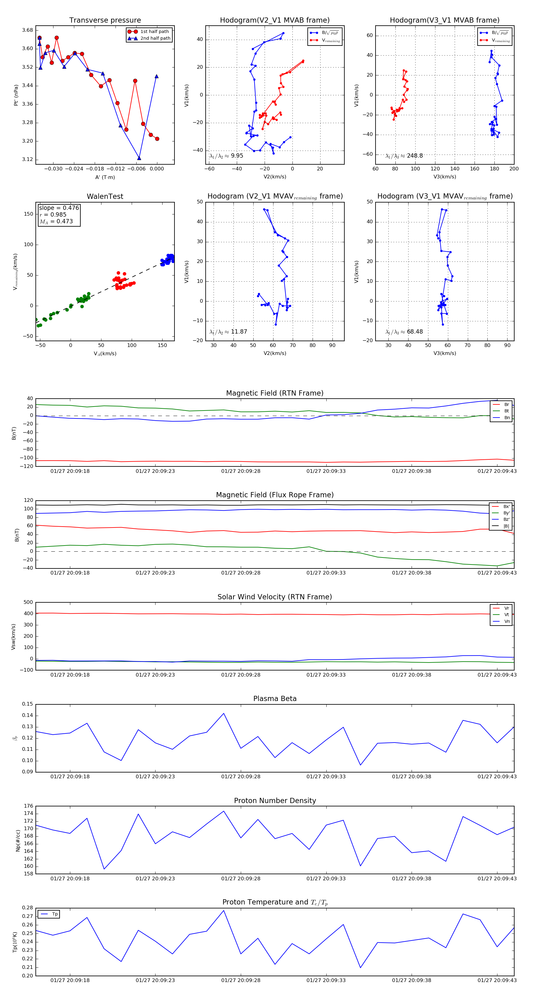
Flux Rope in 2020

Flux Rope Event 2020-01-27 20:09:16 ~ 2020-01-27 20:09:44 (29 seconds)


plot