HOME   LIST
‹–   –›

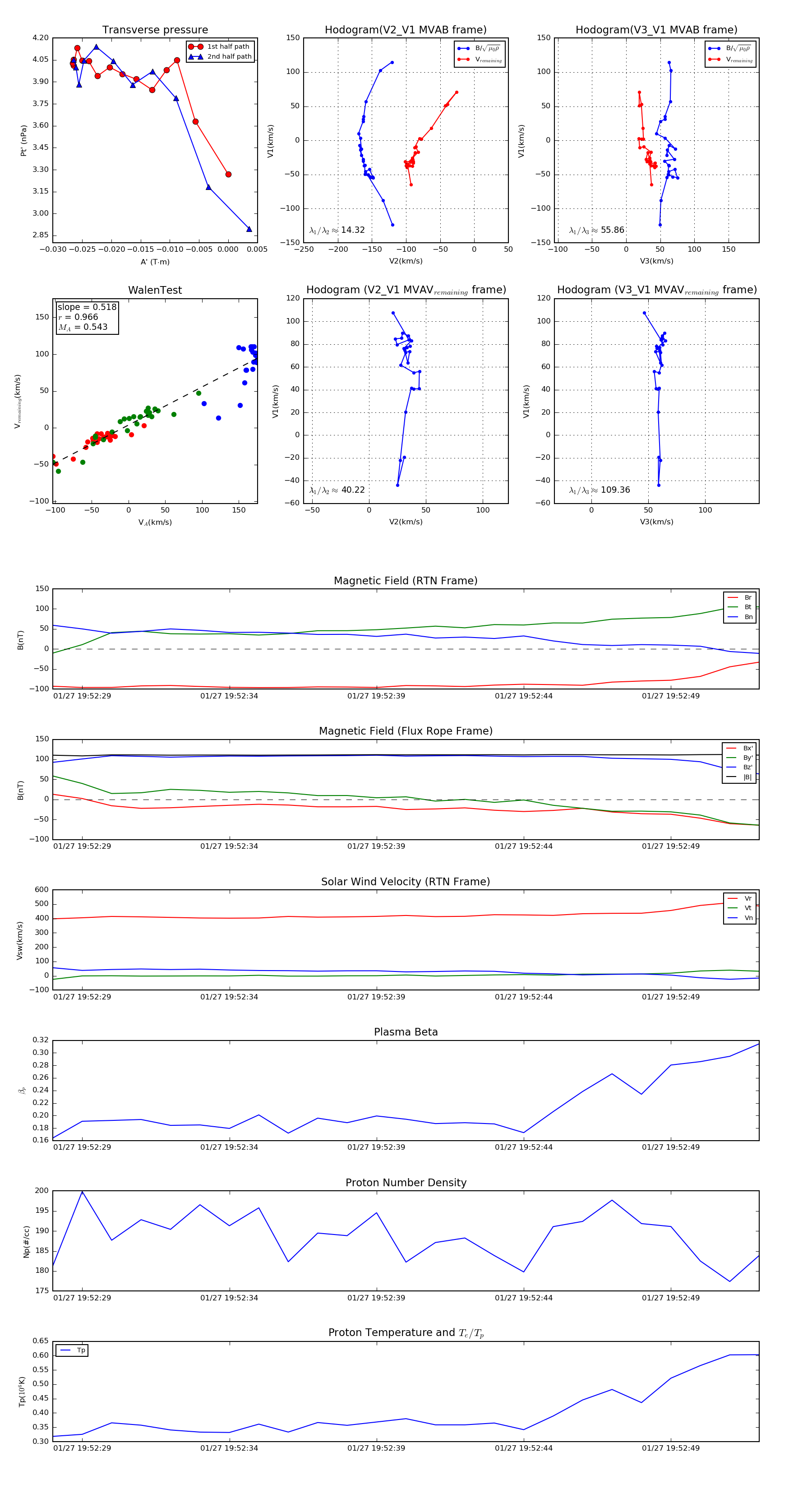
Flux Rope in 2020

Flux Rope Event 2020-01-27 19:52:28 ~ 2020-01-27 19:52:52 (25 seconds)


plot