HOME   LIST
‹–   –›

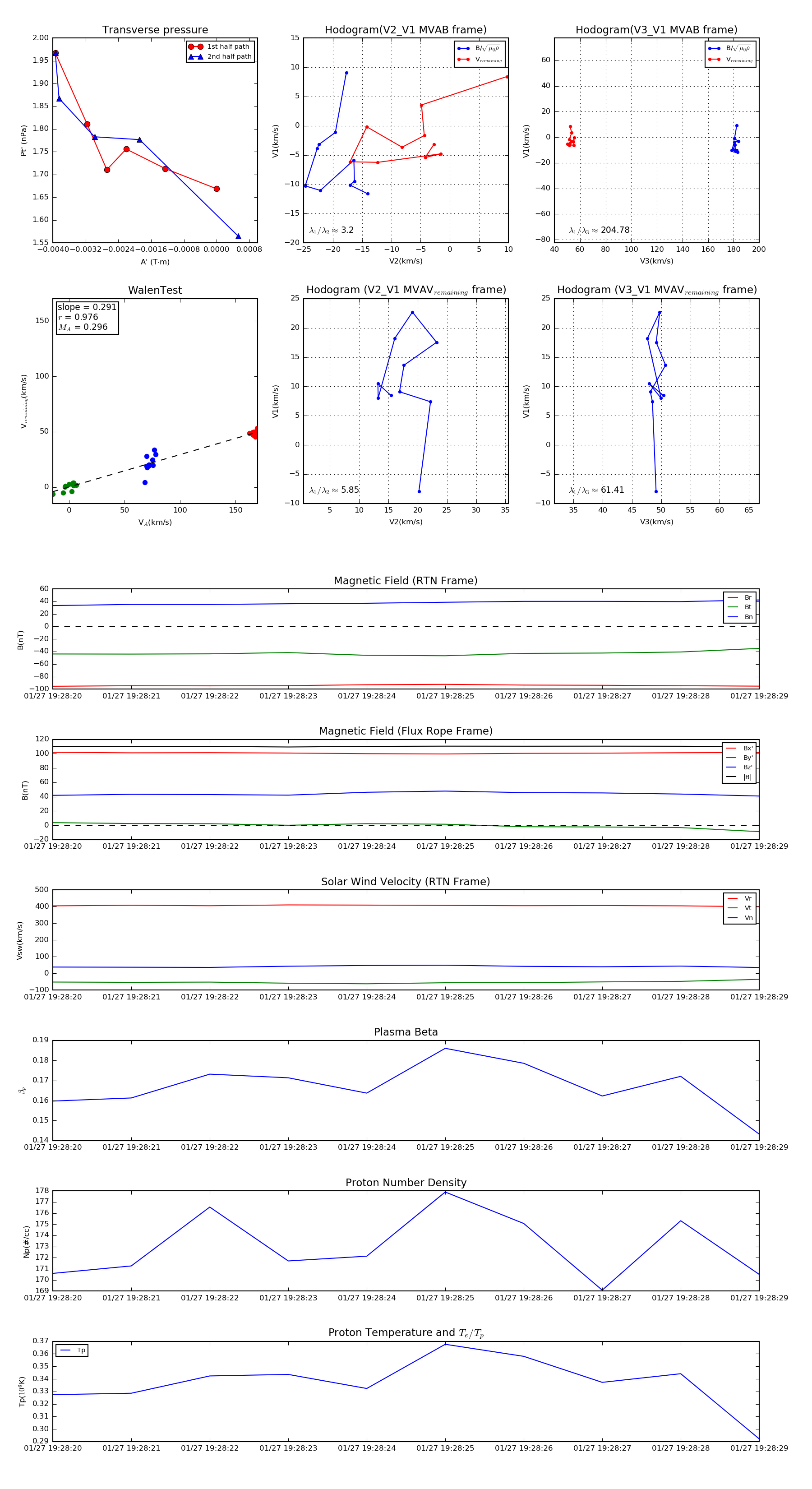
Flux Rope in 2020

Flux Rope Event 2020-01-27 19:28:20 ~ 2020-01-27 19:28:29 (10 seconds)


plot