HOME   LIST
‹–   –›

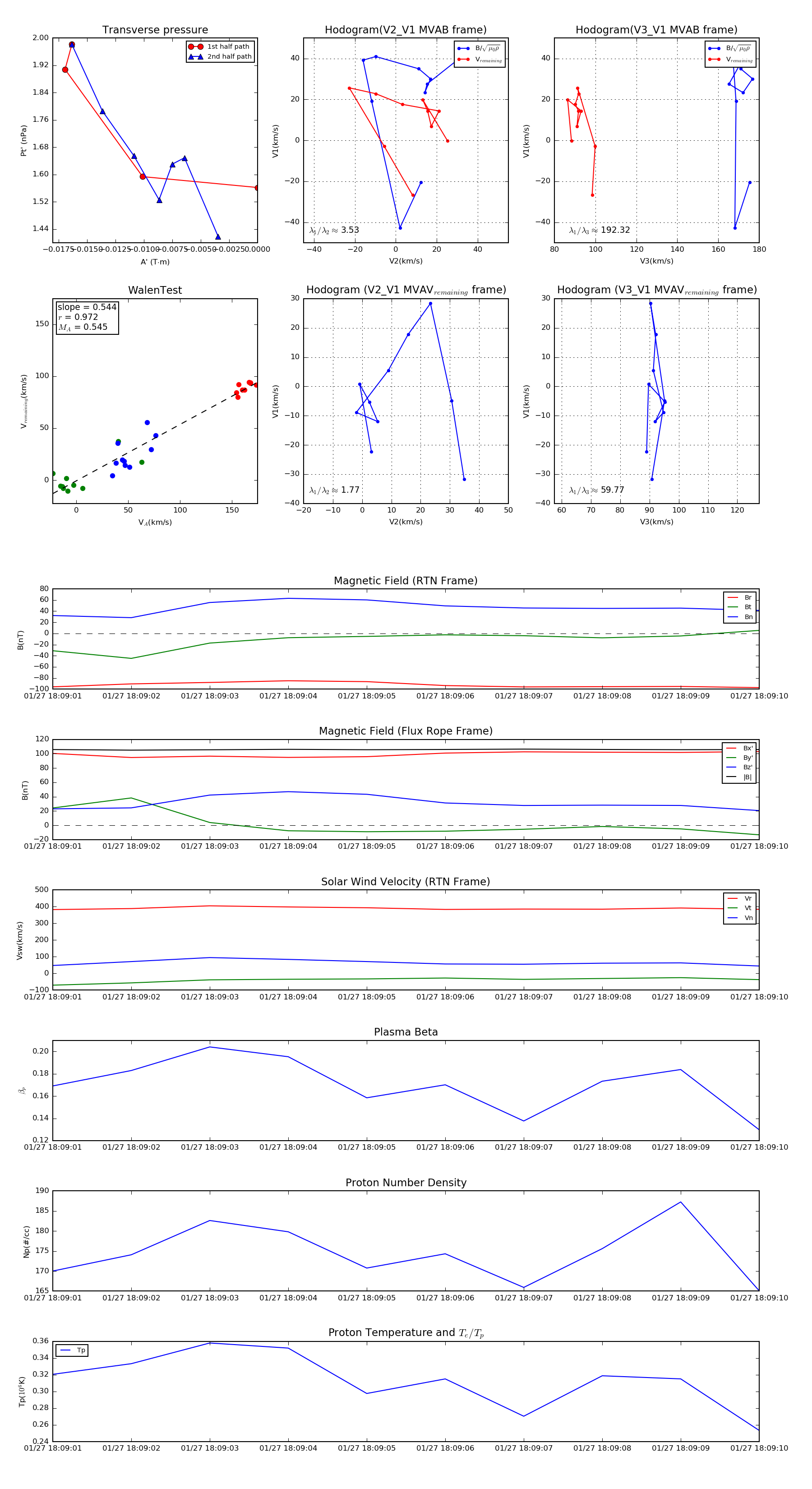
Flux Rope in 2020

Flux Rope Event 2020-01-27 18:09:01 ~ 2020-01-27 18:09:10 (10 seconds)


plot