HOME   LIST
‹–   –›

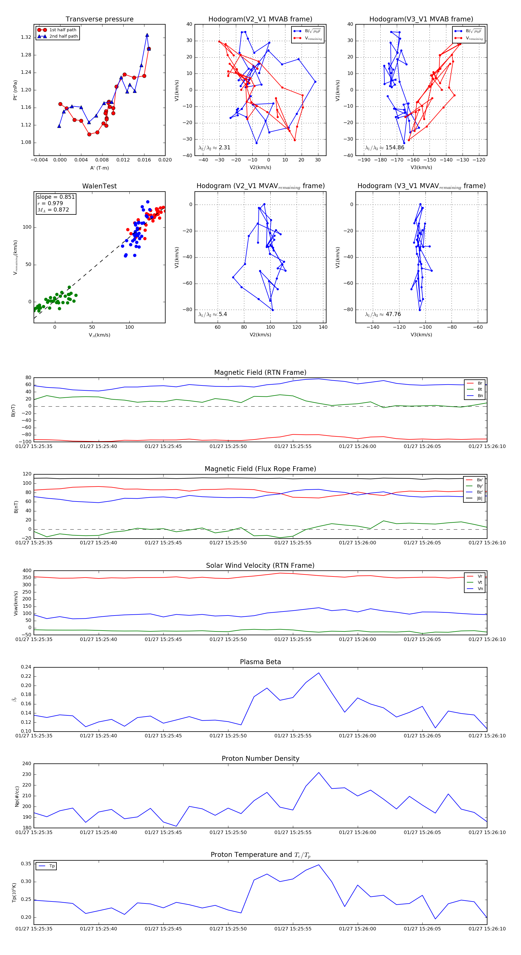
Flux Rope in 2020

Flux Rope Event 2020-01-27 15:25:35 ~ 2020-01-27 15:26:10 (36 seconds)


plot