HOME   LIST
‹–   –›

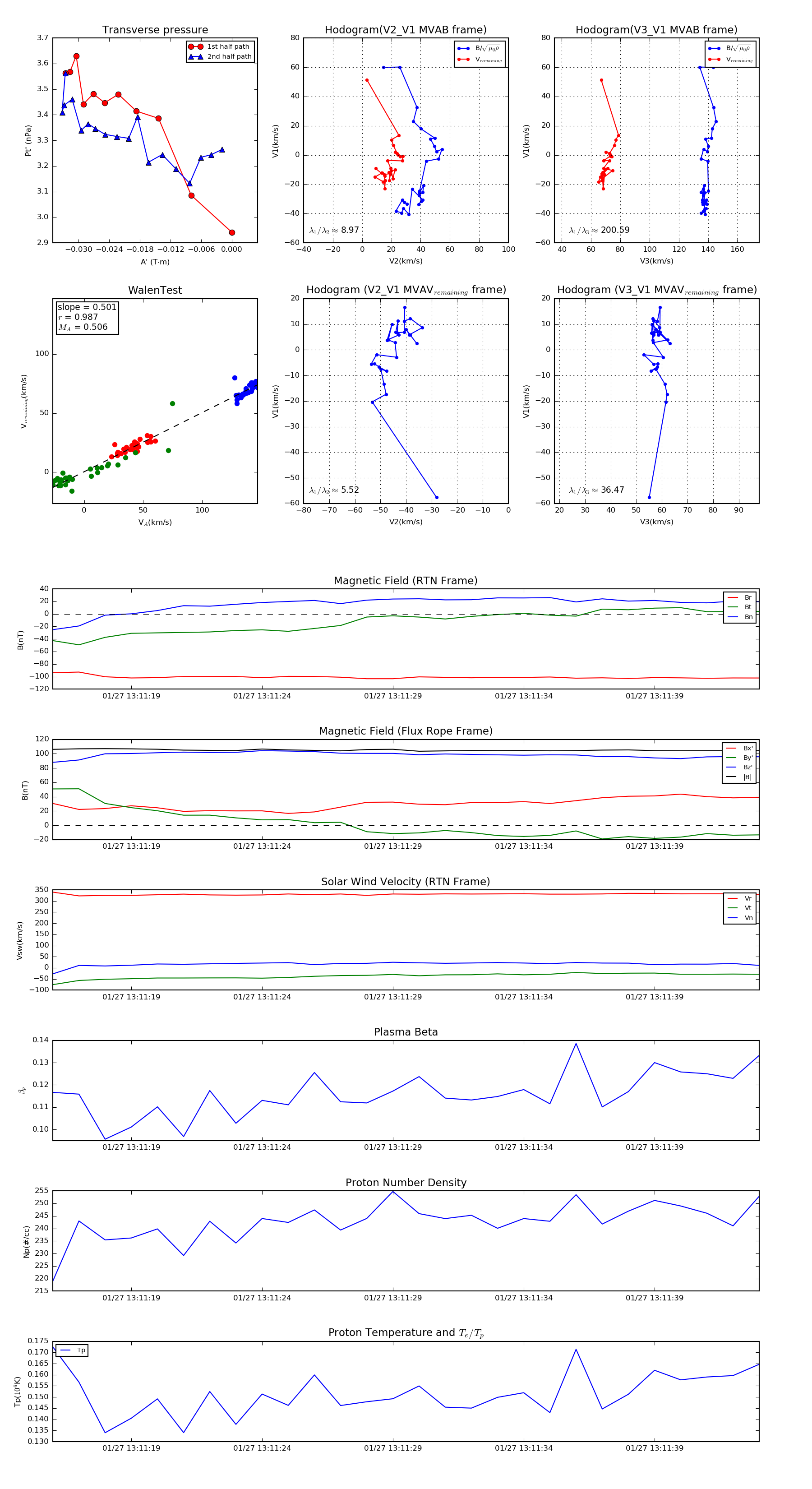
Flux Rope in 2020

Flux Rope Event 2020-01-27 13:11:16 ~ 2020-01-27 13:11:43 (28 seconds)


plot