HOME   LIST
‹–   –›

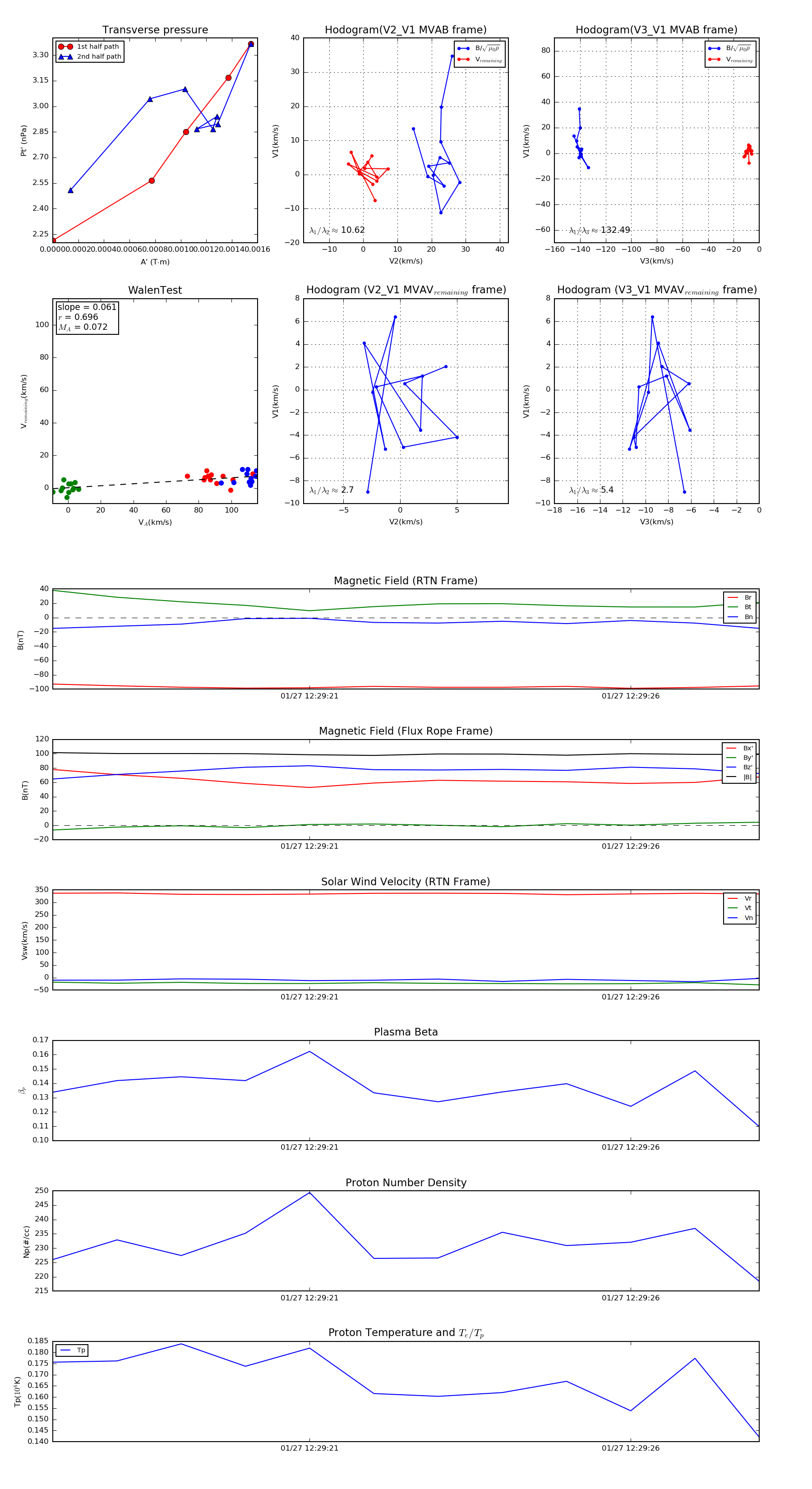
Flux Rope in 2020

Flux Rope Event 2020-01-27 12:29:17 ~ 2020-01-27 12:29:28 (12 seconds)


plot