HOME   LIST
‹–   –›

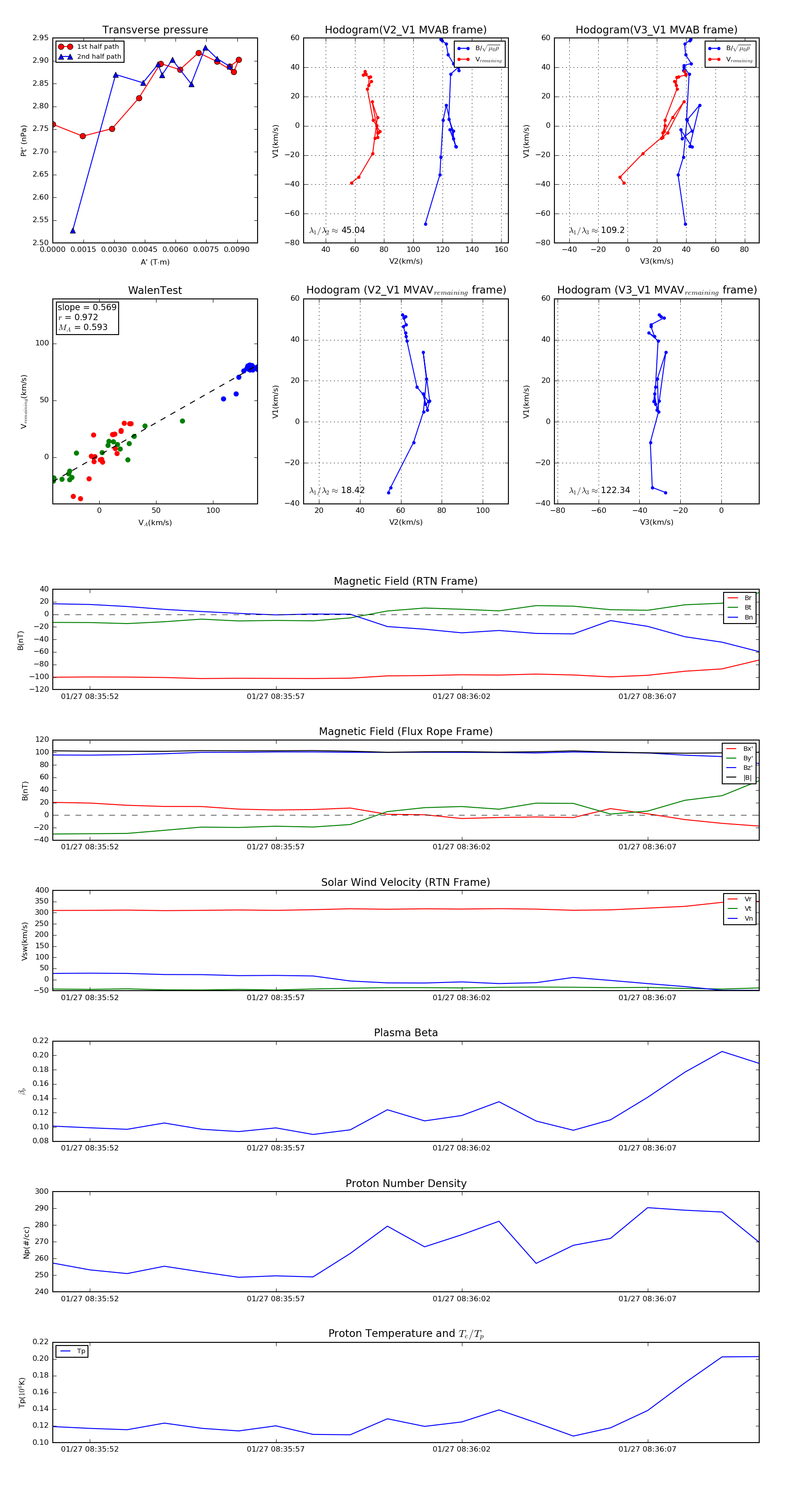
Flux Rope in 2020

Flux Rope Event 2020-01-27 08:35:51 ~ 2020-01-27 08:36:10 (20 seconds)


plot