HOME   LIST
‹–   –›

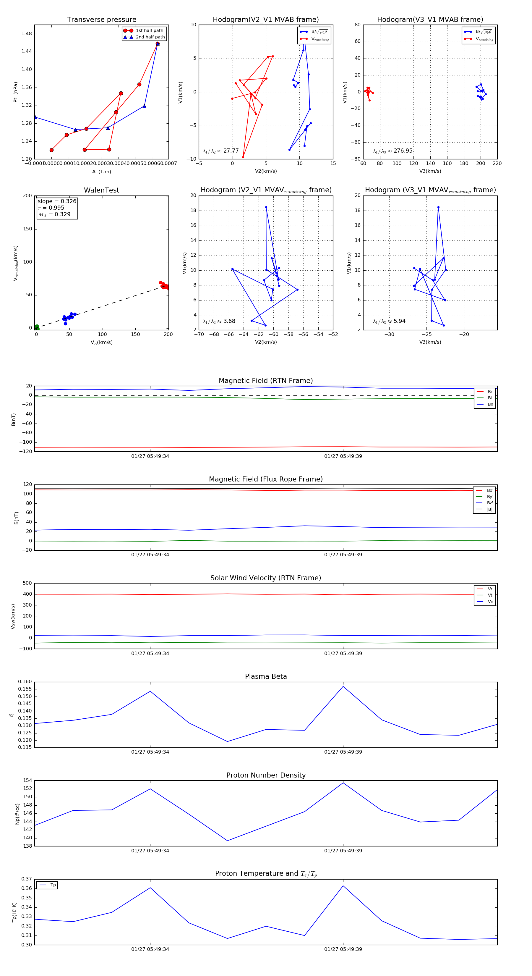
Flux Rope in 2020

Flux Rope Event 2020-01-27 05:49:31 ~ 2020-01-27 05:49:43 (13 seconds)


plot