HOME   LIST
‹–   –›

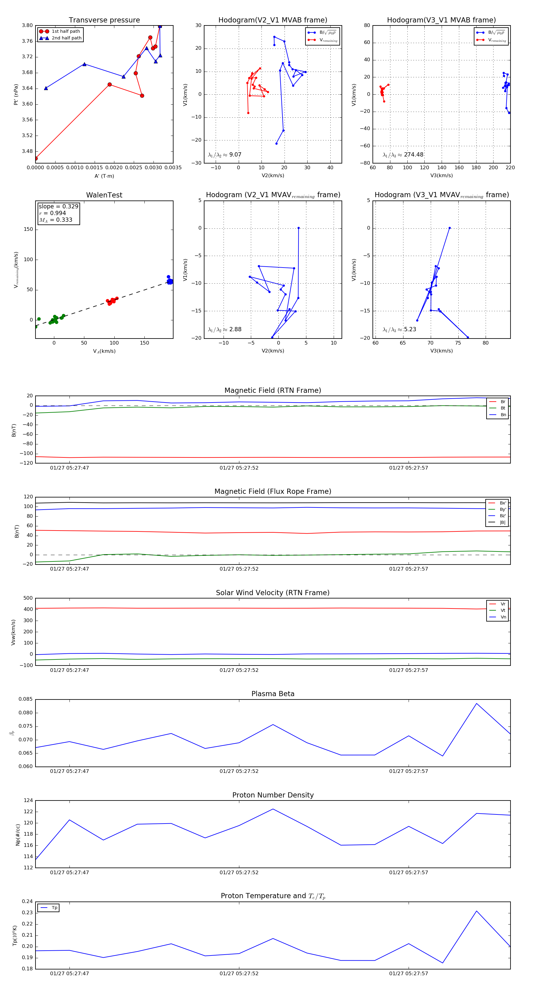
Flux Rope in 2020

Flux Rope Event 2020-01-27 05:27:46 ~ 2020-01-27 05:28:00 (15 seconds)


plot