HOME   LIST
‹–   –›

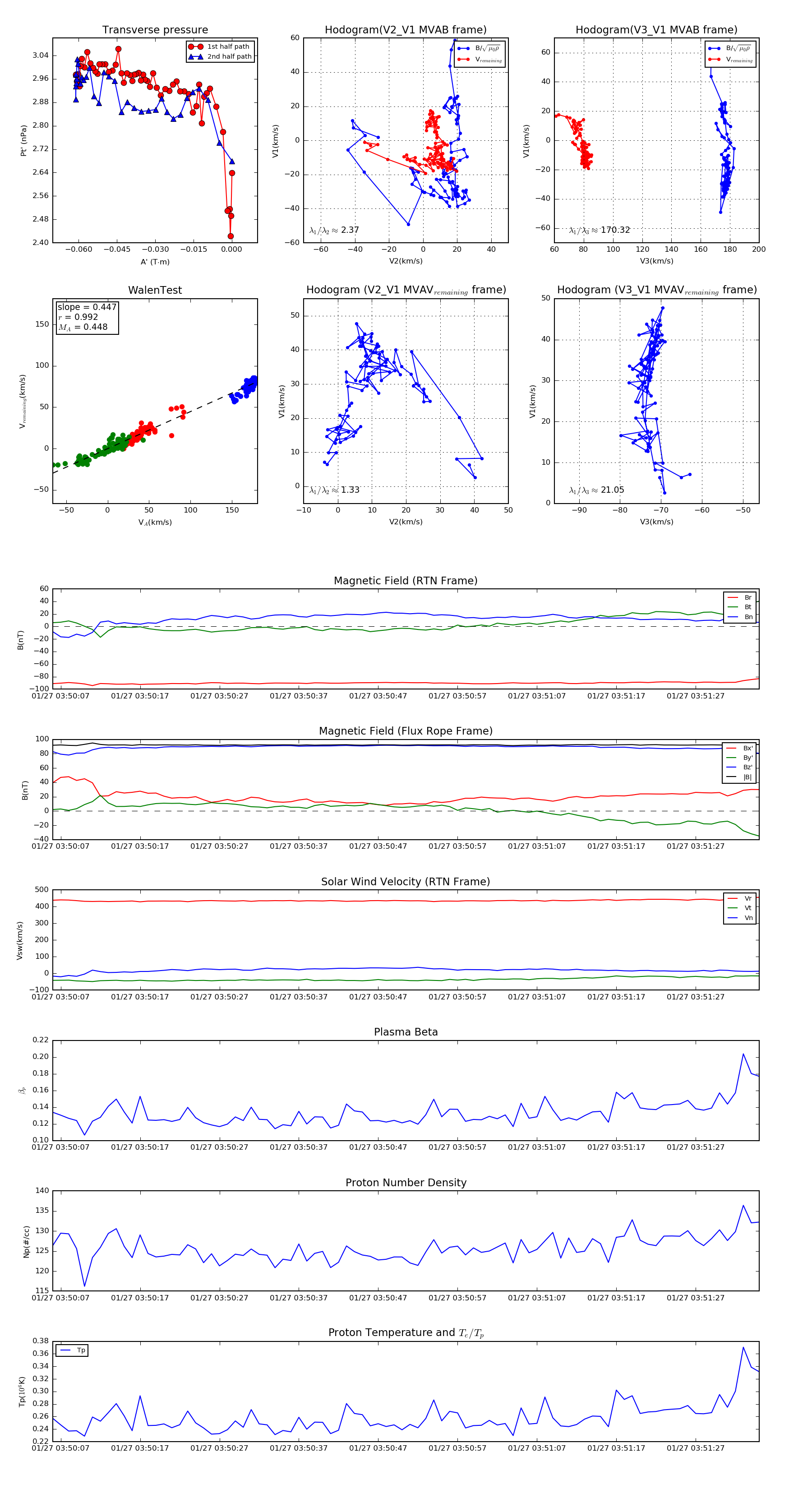
Flux Rope in 2020

Flux Rope Event 2020-01-27 03:50:06 ~ 2020-01-27 03:51:35 (90 seconds)


plot