HOME   LIST
‹–   –›

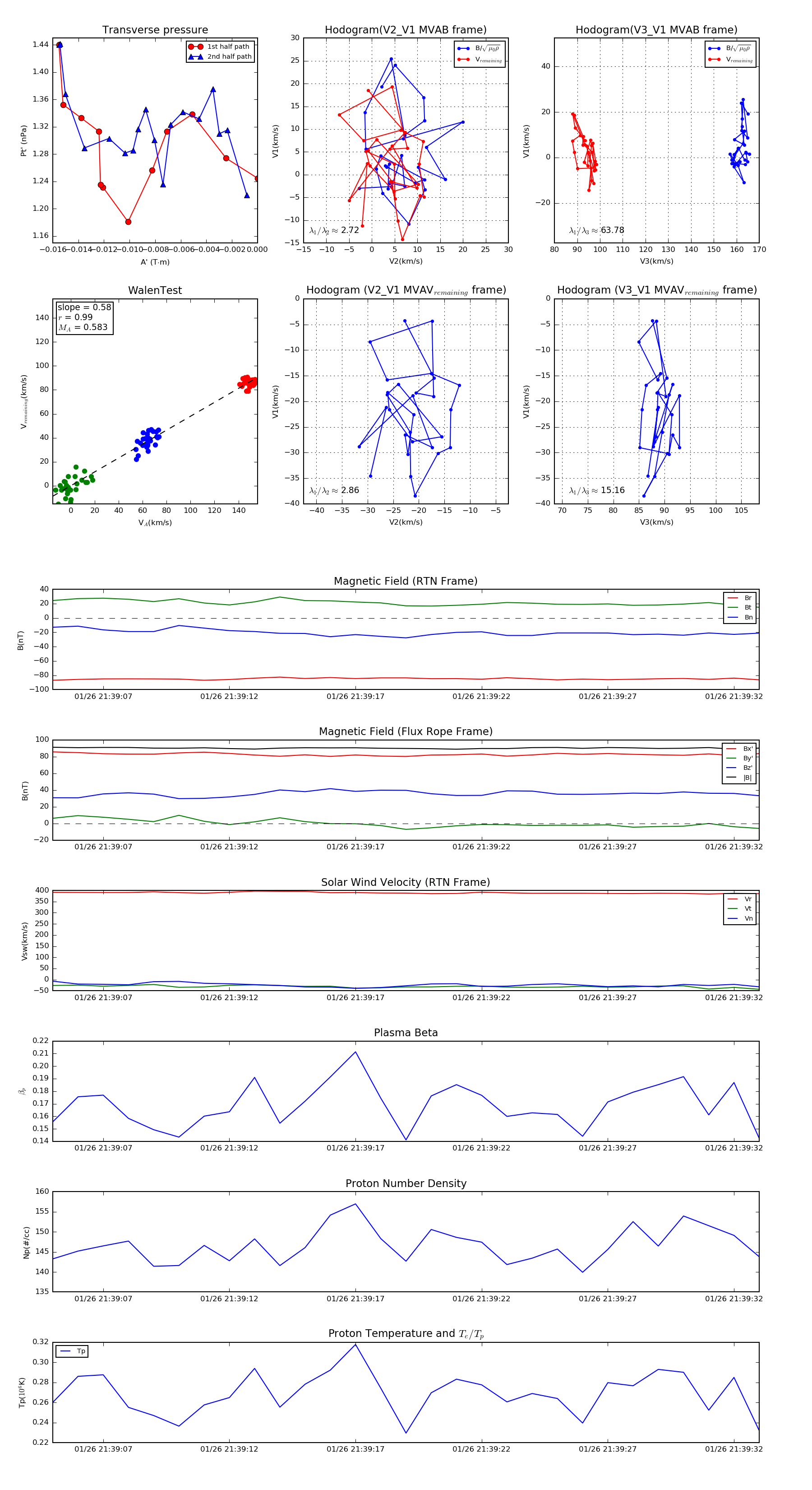
Flux Rope in 2020

Flux Rope Event 2020-01-26 21:39:05 ~ 2020-01-26 21:39:33 (29 seconds)


plot