HOME   LIST
‹–   –›

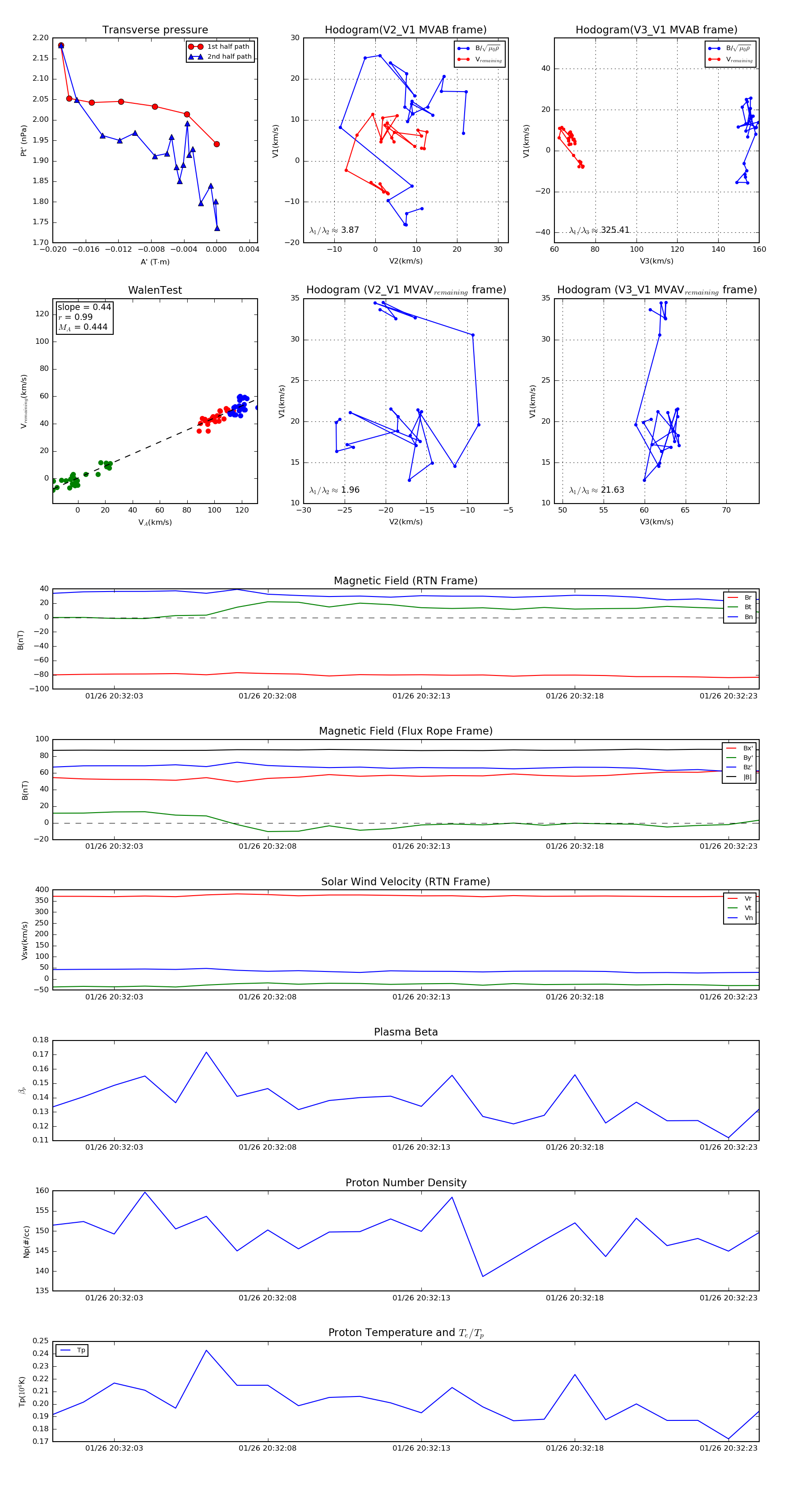
Flux Rope in 2020

Flux Rope Event 2020-01-26 20:32:01 ~ 2020-01-26 20:32:24 (24 seconds)


plot