HOME   LIST
‹–   –›

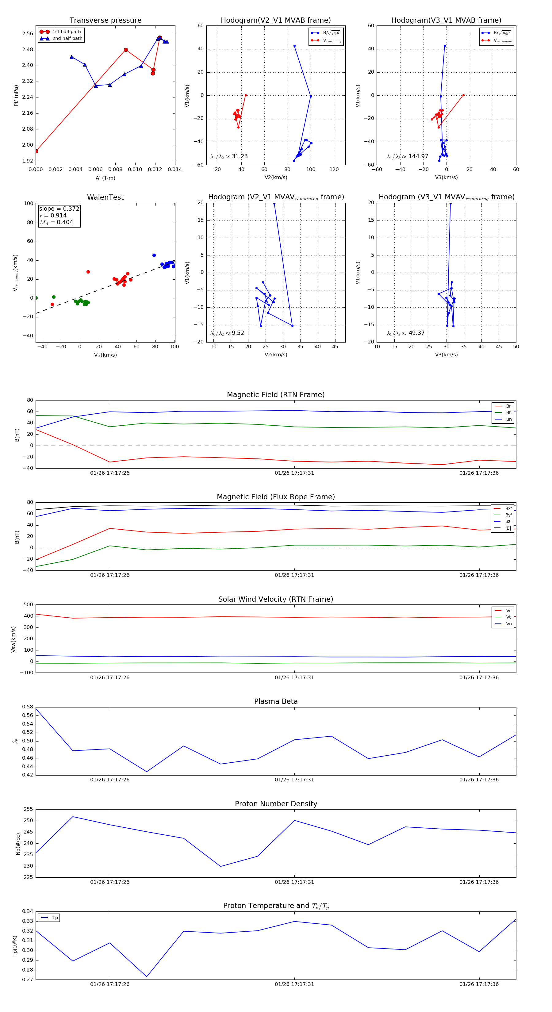
Flux Rope in 2020

Flux Rope Event 2020-01-26 17:17:24 ~ 2020-01-26 17:17:37 (14 seconds)


plot