HOME   LIST
‹–   –›

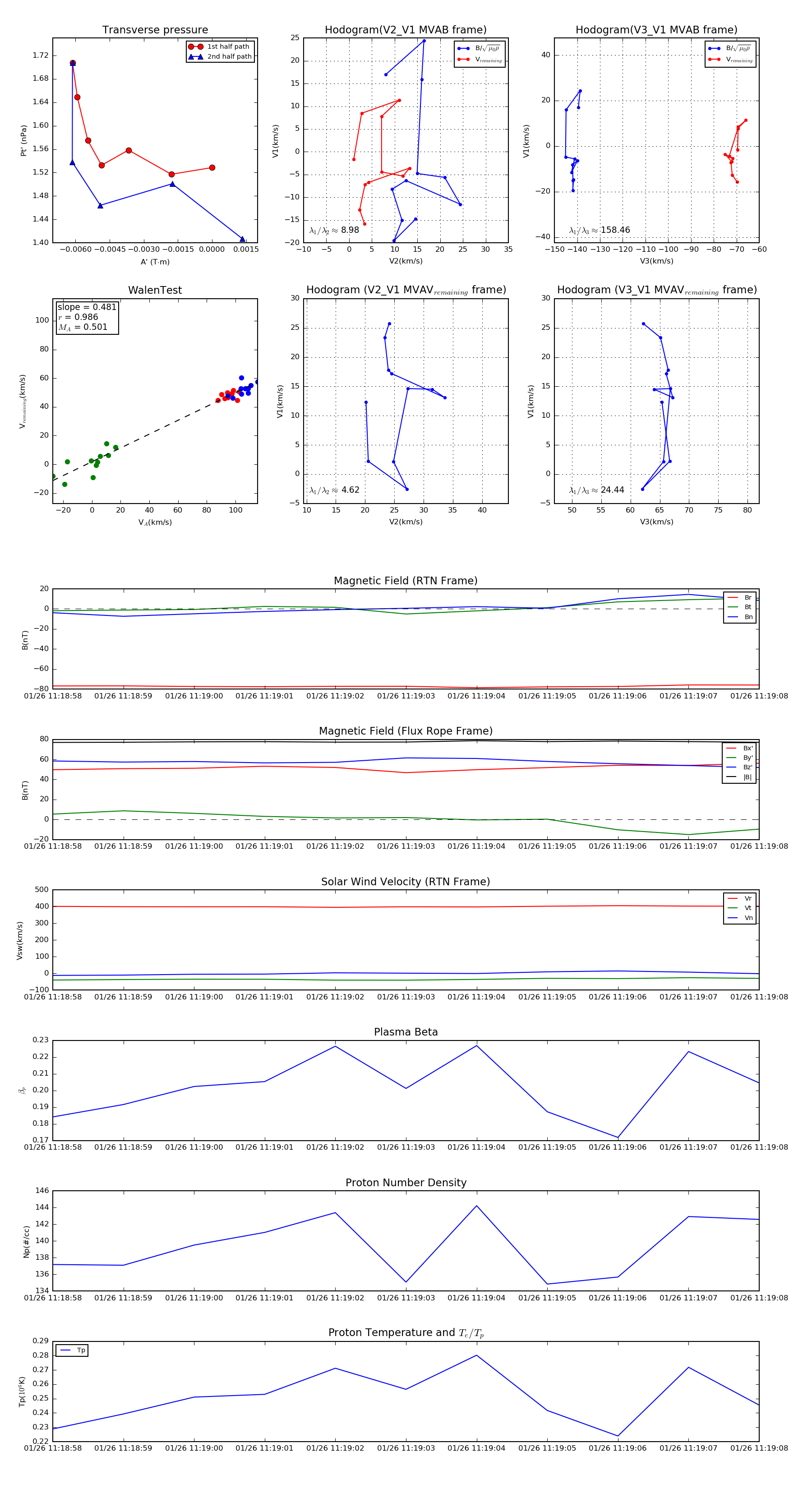
Flux Rope in 2020

Flux Rope Event 2020-01-26 11:18:58 ~ 2020-01-26 11:19:08 (11 seconds)


plot