HOME   LIST
‹–   –›

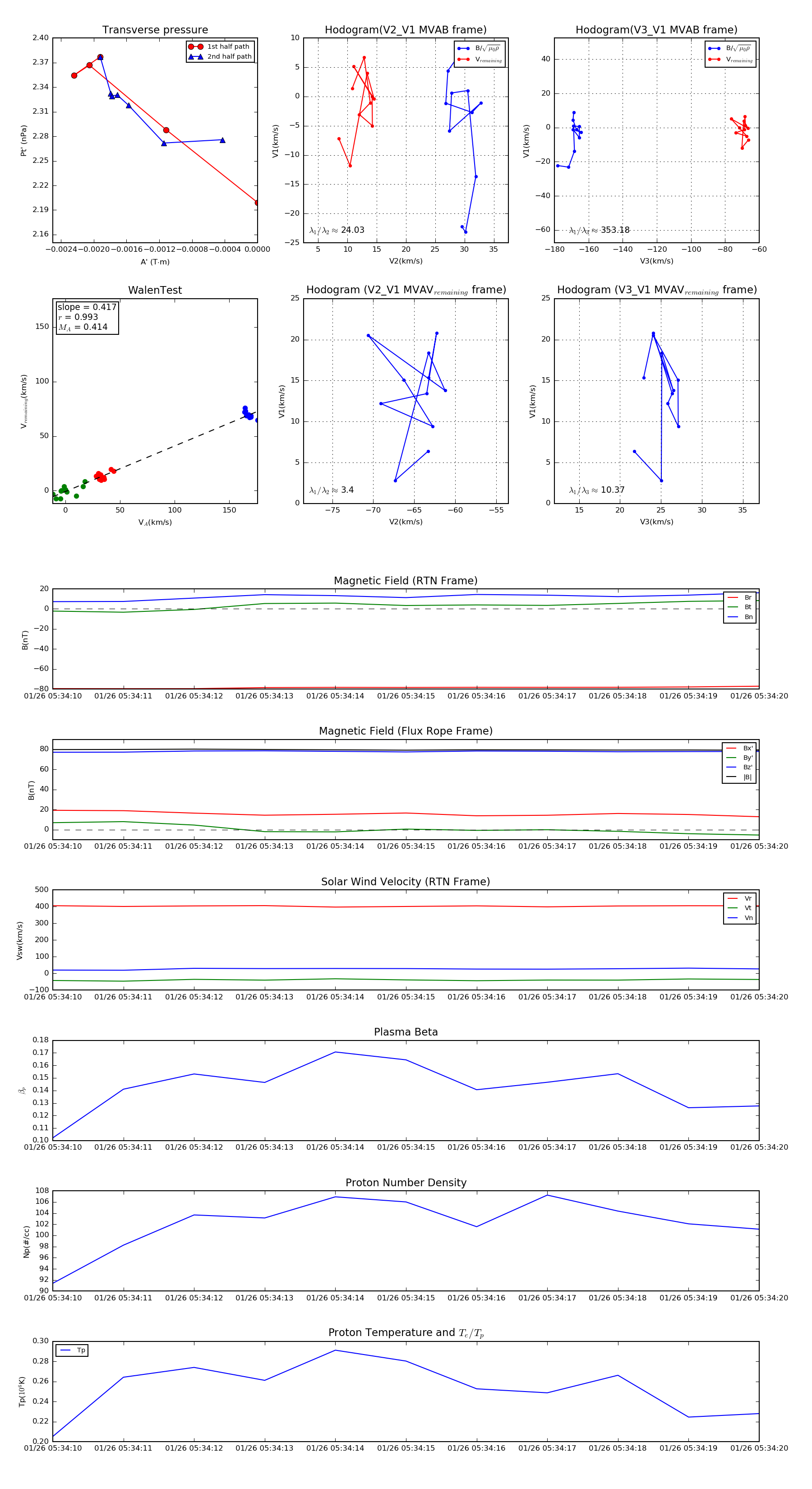
Flux Rope in 2020

Flux Rope Event 2020-01-26 05:34:10 ~ 2020-01-26 05:34:20 (11 seconds)


plot