HOME   LIST
‹–   –›

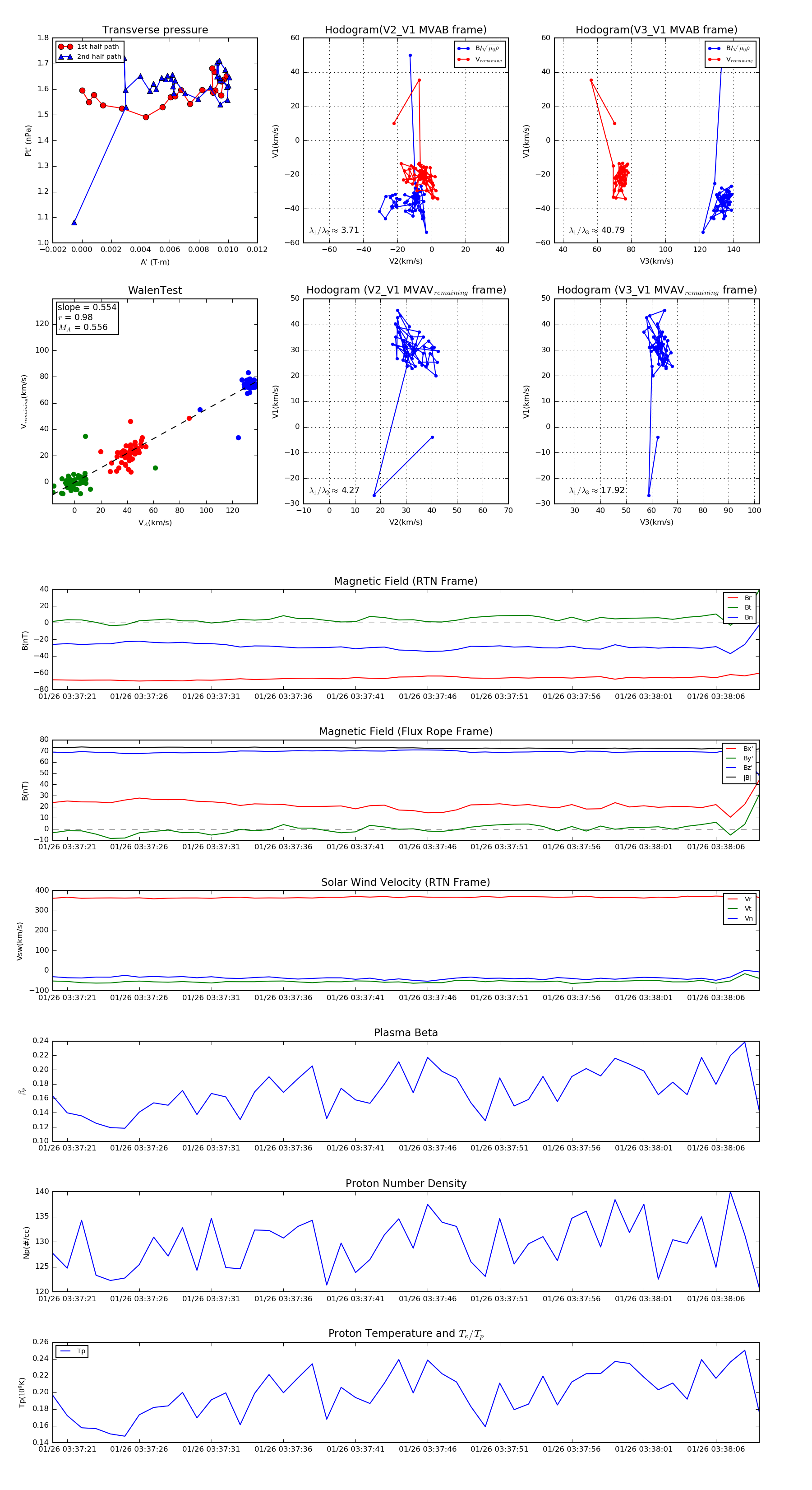
Flux Rope in 2020

Flux Rope Event 2020-01-26 03:37:20 ~ 2020-01-26 03:38:09 (50 seconds)


plot