HOME   LIST
‹–   –›

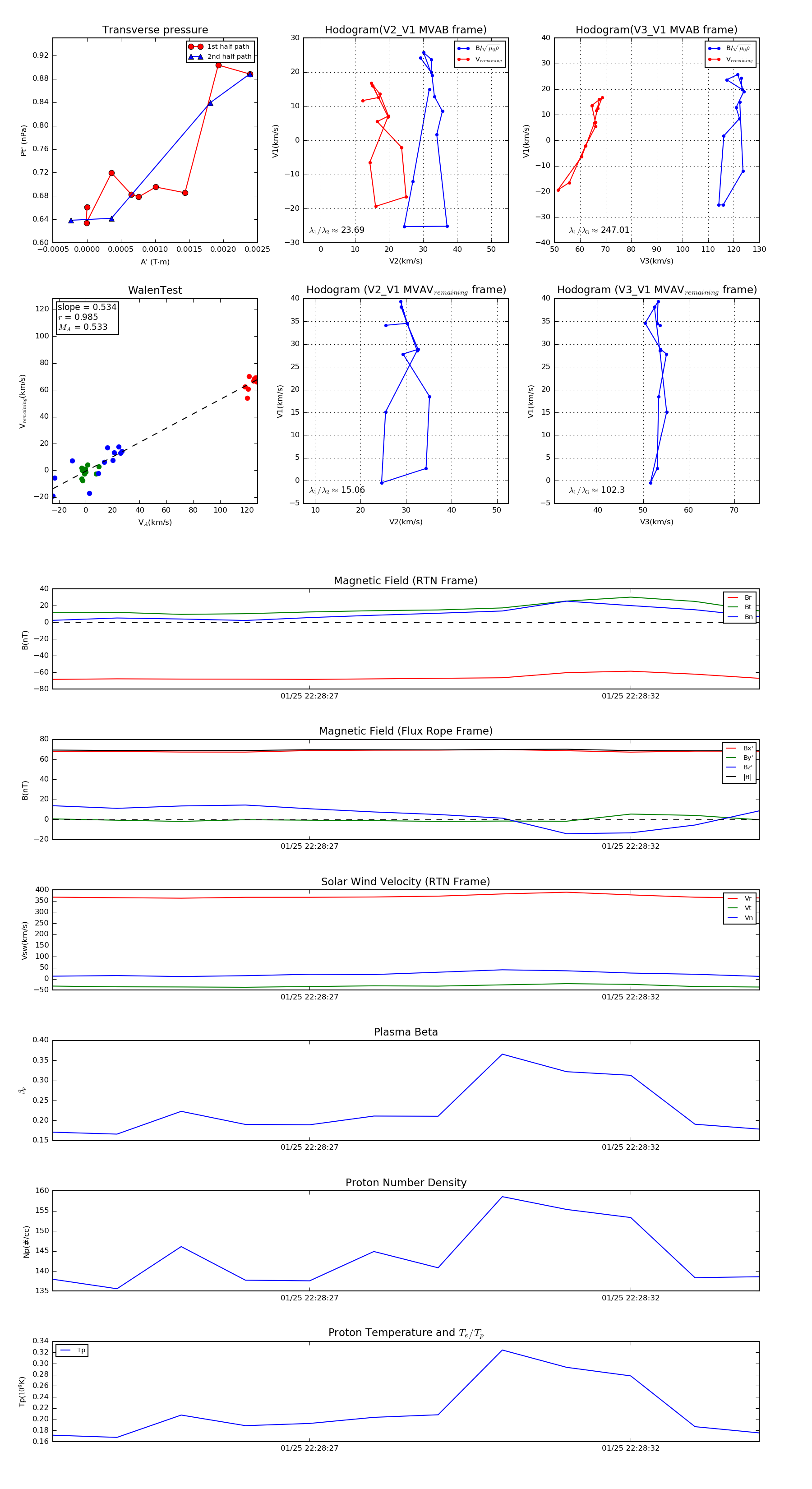
Flux Rope in 2020

Flux Rope Event 2020-01-25 22:28:23 ~ 2020-01-25 22:28:34 (12 seconds)


plot