HOME   LIST
‹–   –›

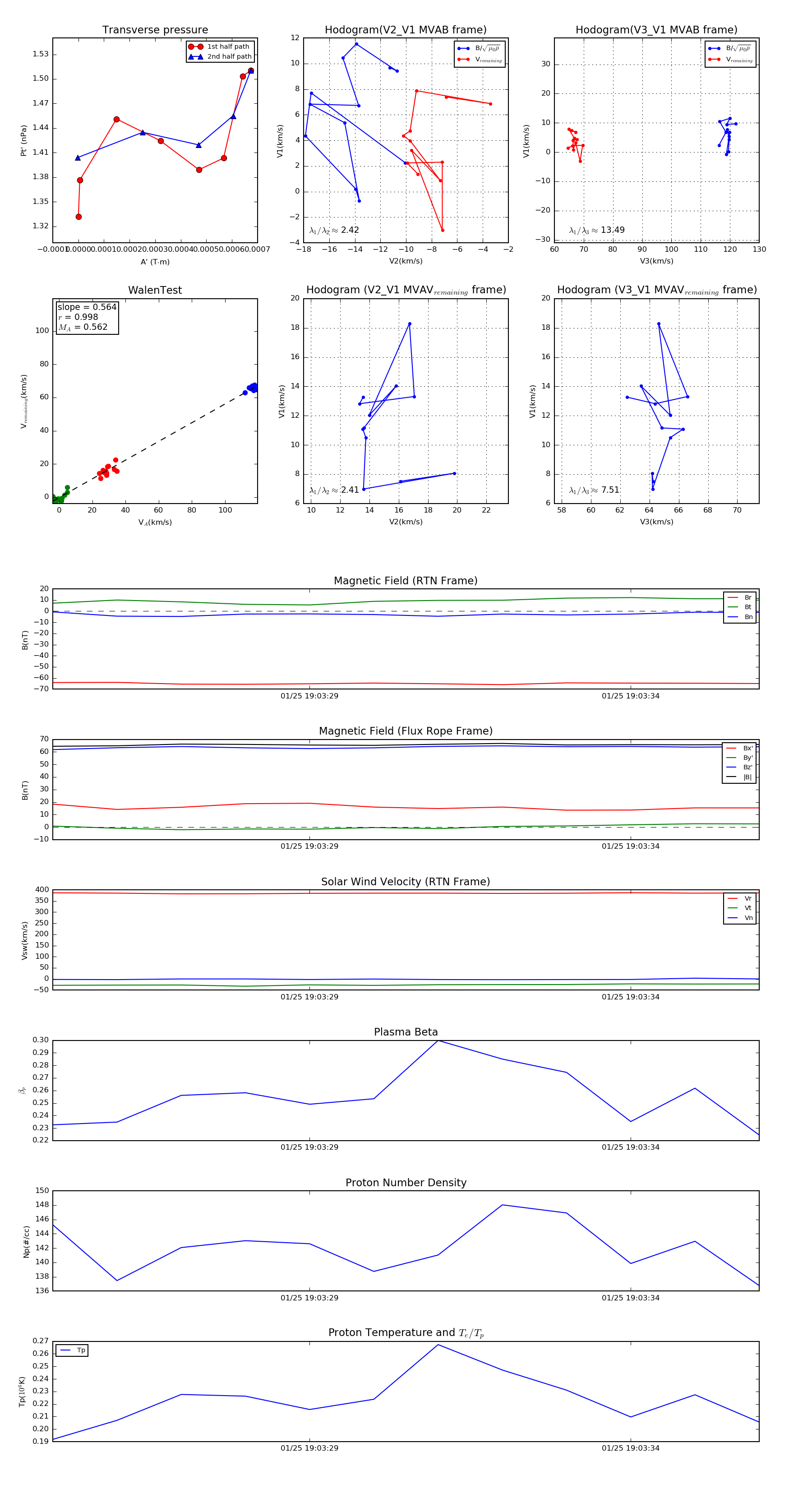
Flux Rope in 2020

Flux Rope Event 2020-01-25 19:03:25 ~ 2020-01-25 19:03:36 (12 seconds)


plot