HOME   LIST
‹–   –›

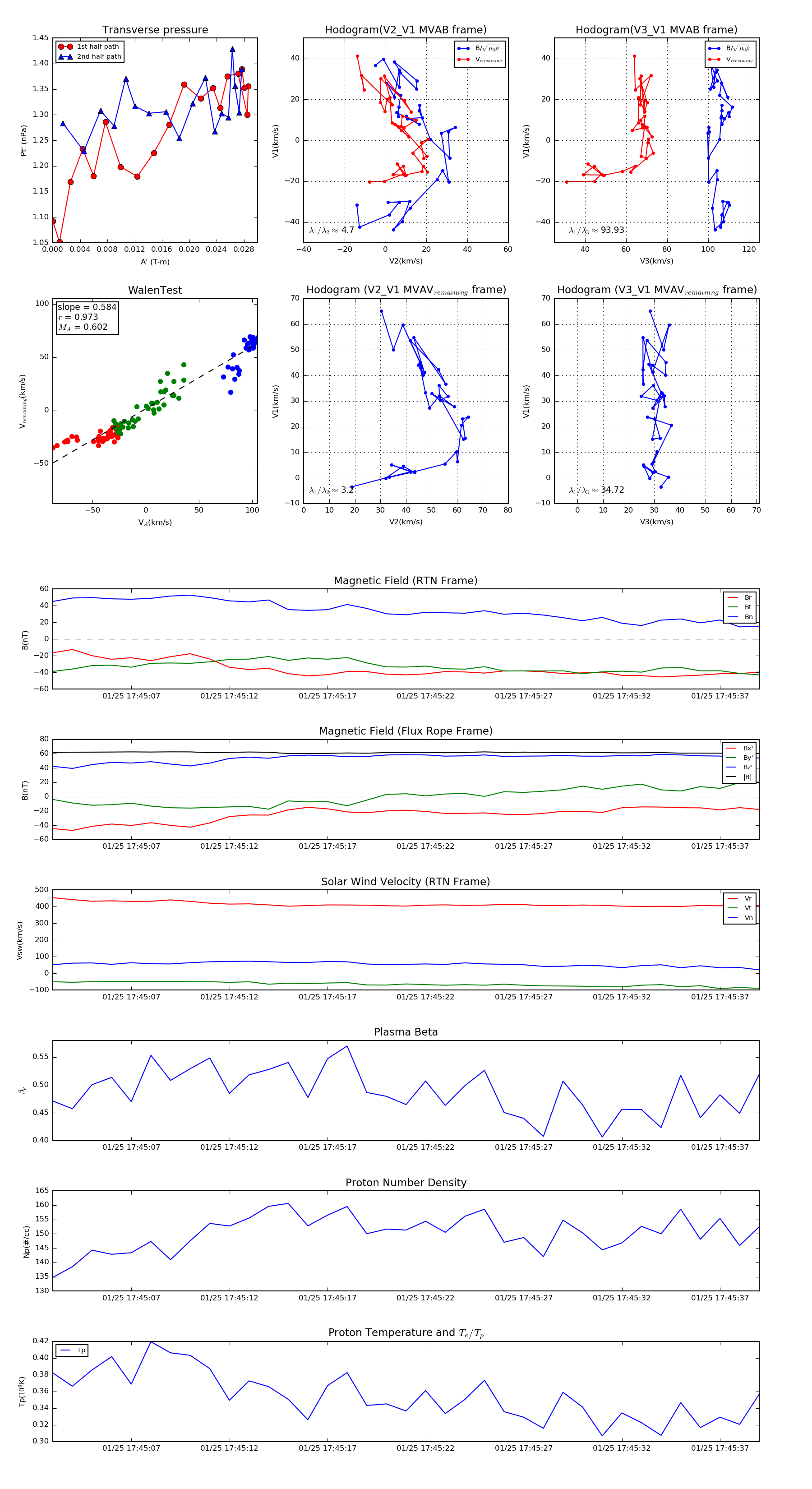
Flux Rope in 2020

Flux Rope Event 2020-01-25 17:45:03 ~ 2020-01-25 17:45:39 (37 seconds)


plot