HOME   LIST
‹–   –›

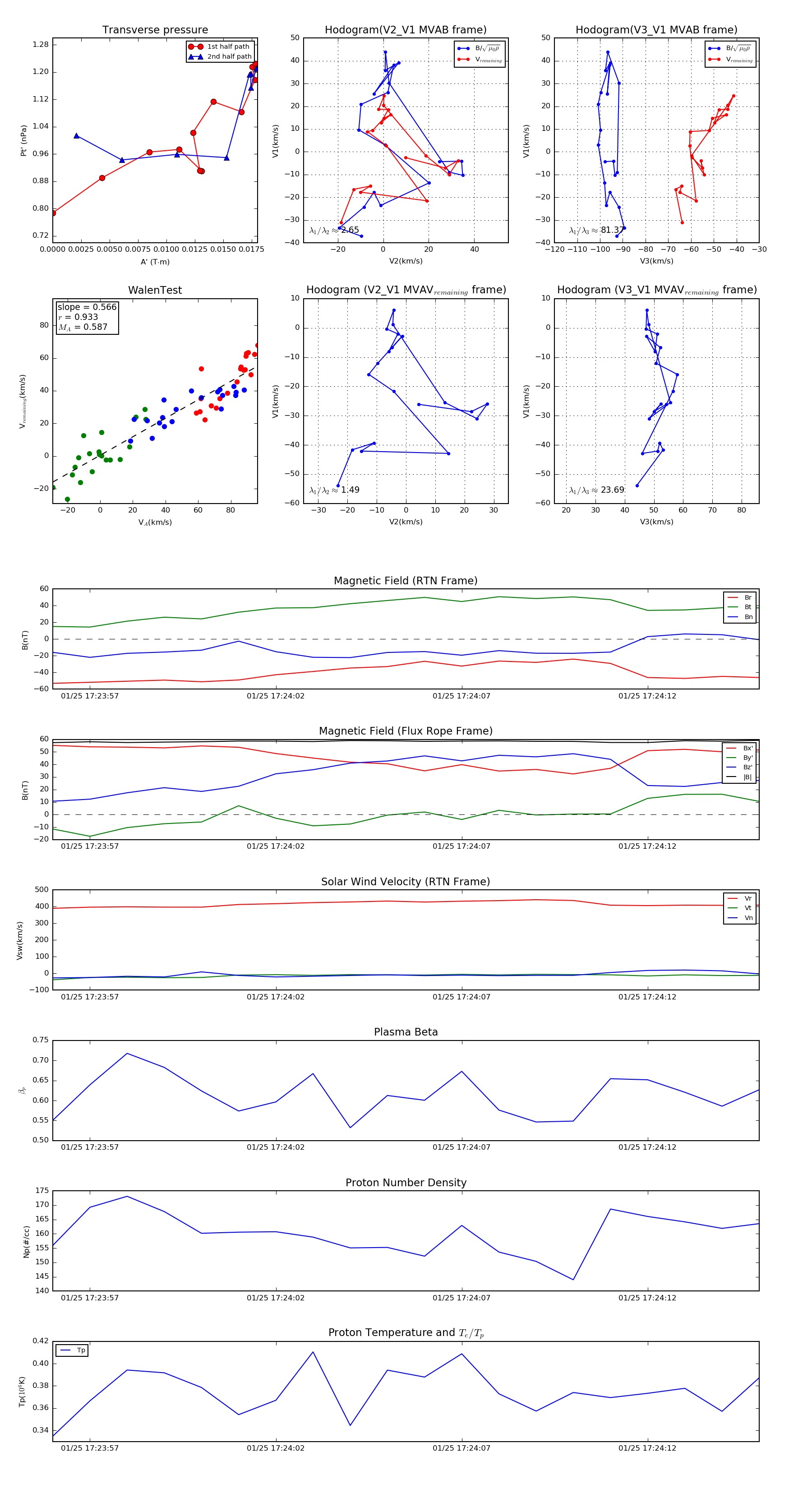
Flux Rope in 2020

Flux Rope Event 2020-01-25 17:23:56 ~ 2020-01-25 17:24:15 (20 seconds)


plot