HOME   LIST
‹–   –›

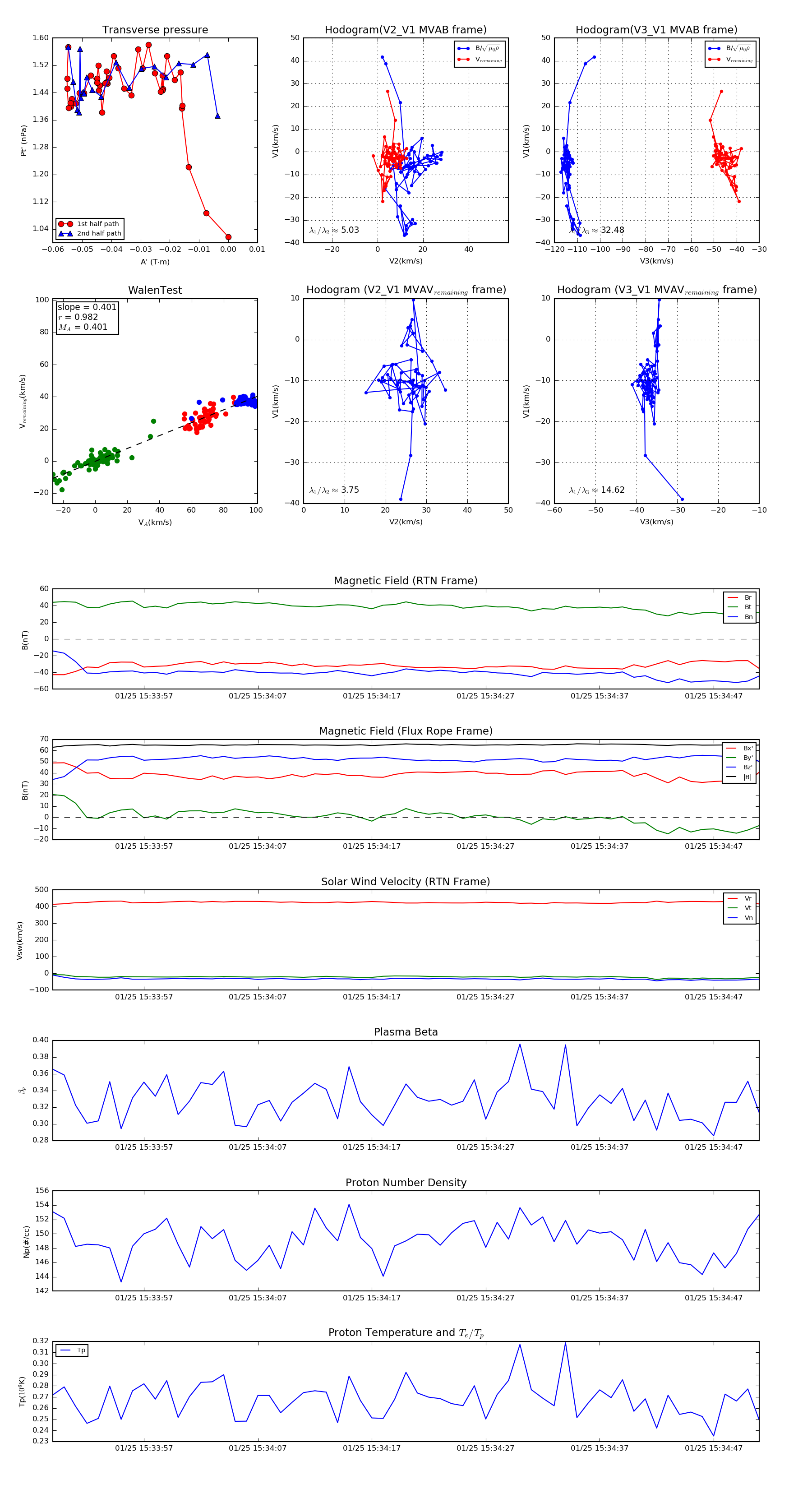
Flux Rope in 2020

Flux Rope Event 2020-01-25 15:33:49 ~ 2020-01-25 15:34:51 (63 seconds)


plot