HOME   LIST
‹–   –›

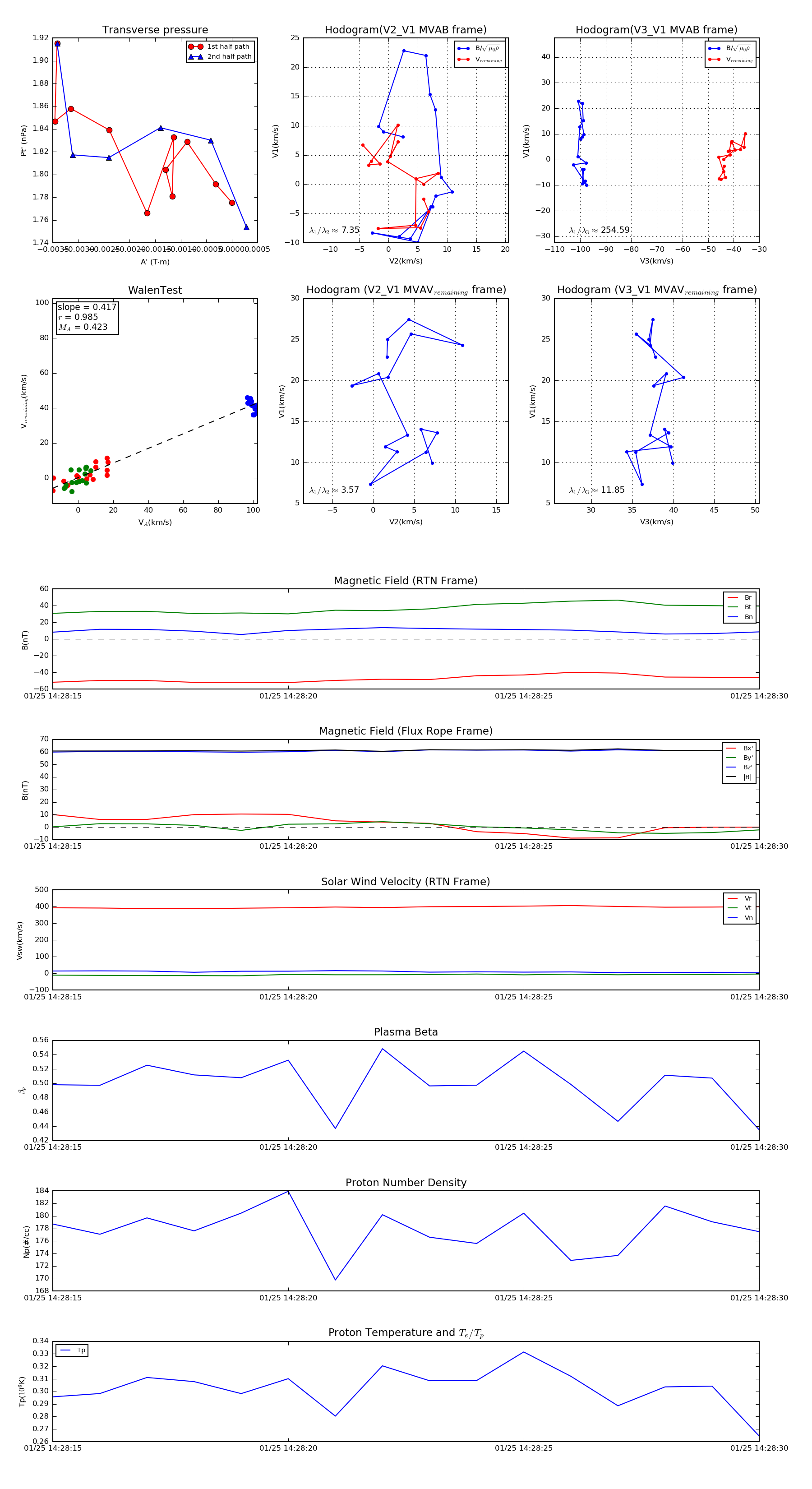
Flux Rope in 2020

Flux Rope Event 2020-01-25 14:28:15 ~ 2020-01-25 14:28:30 (16 seconds)


plot