HOME   LIST
‹–   –›

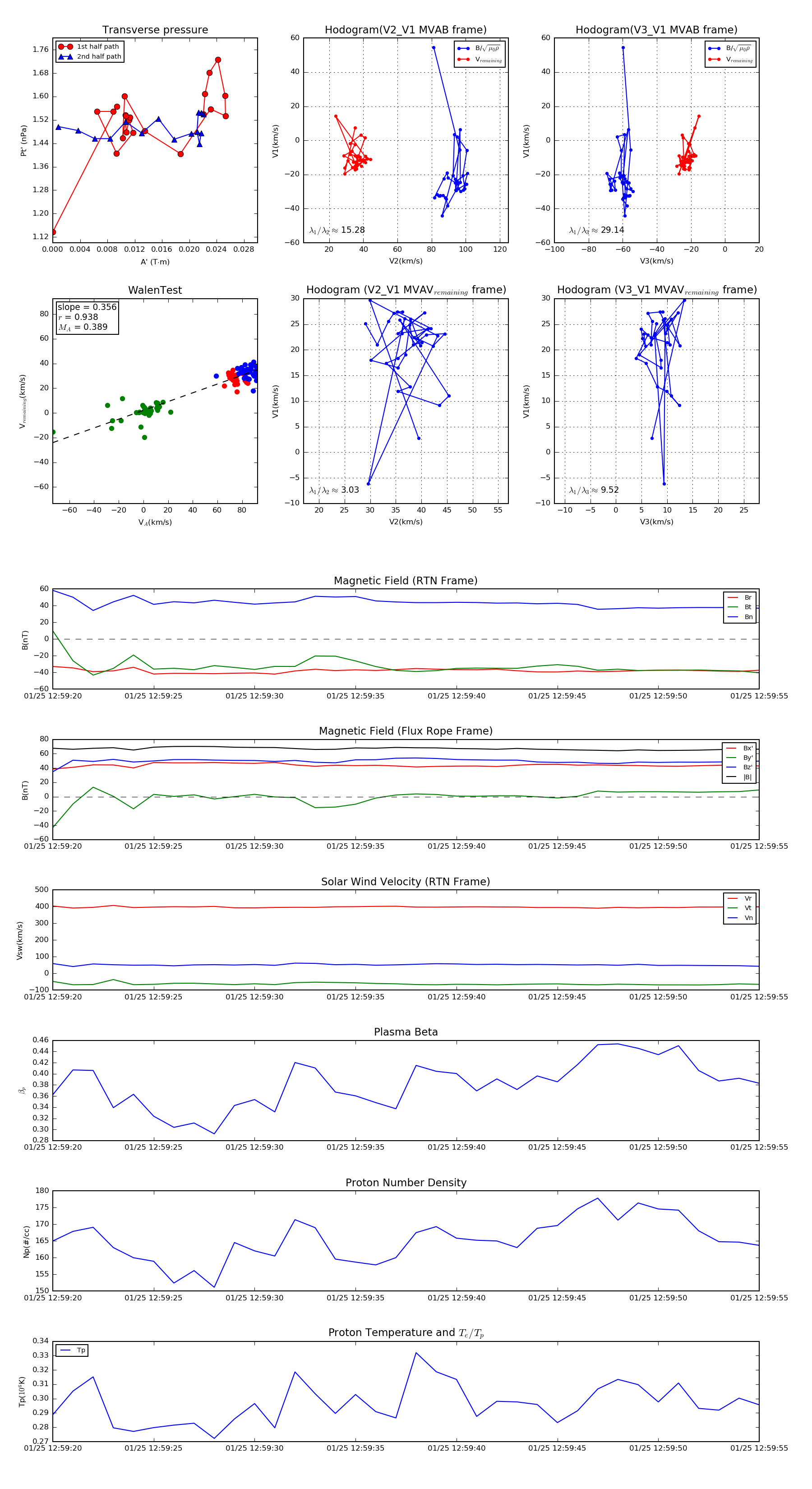
Flux Rope in 2020

Flux Rope Event 2020-01-25 12:59:20 ~ 2020-01-25 12:59:55 (36 seconds)


plot