HOME   LIST
‹–   –›

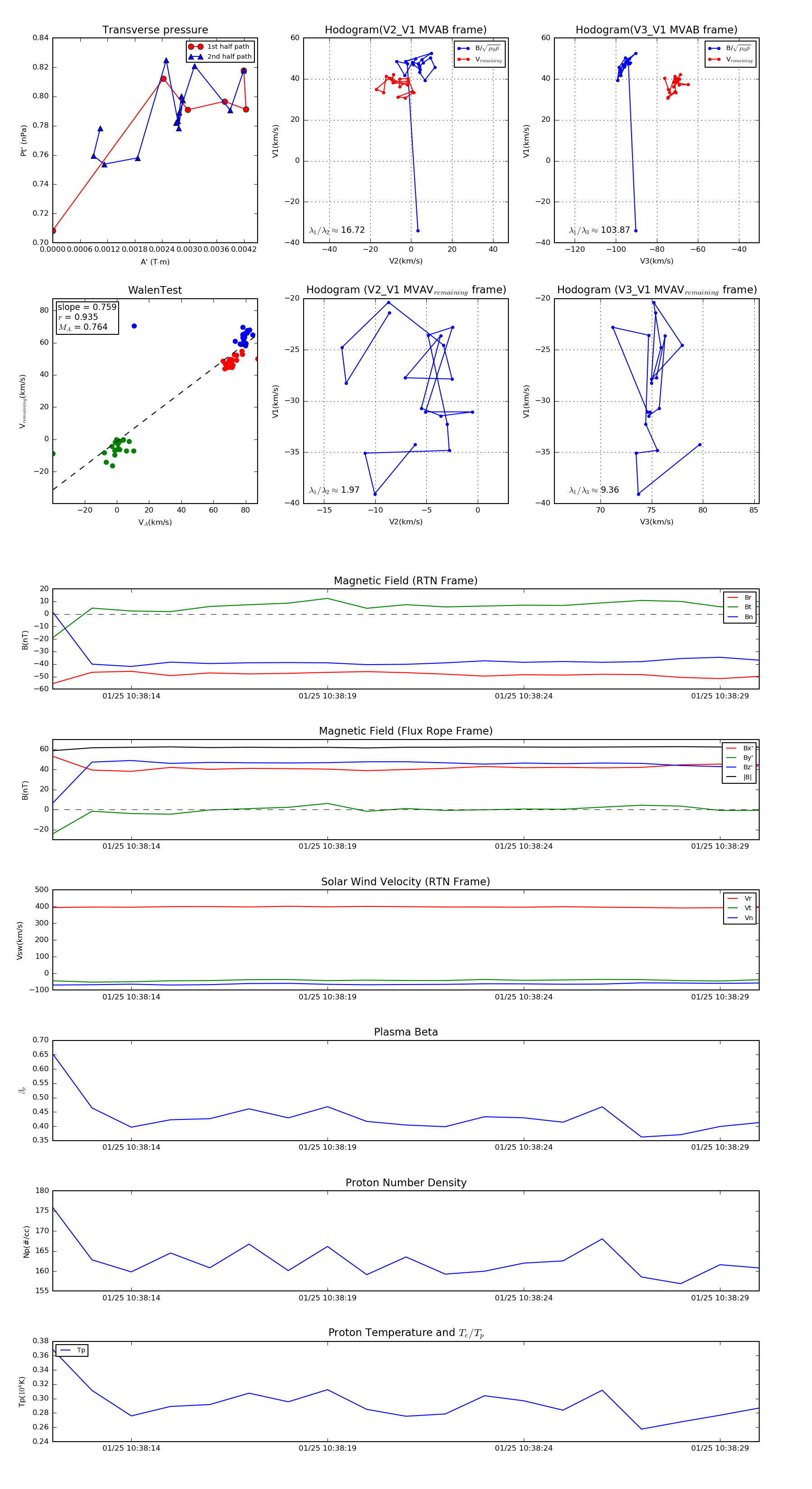
Flux Rope in 2020

Flux Rope Event 2020-01-25 10:38:12 ~ 2020-01-25 10:38:30 (19 seconds)


plot