HOME   LIST
‹–   –›

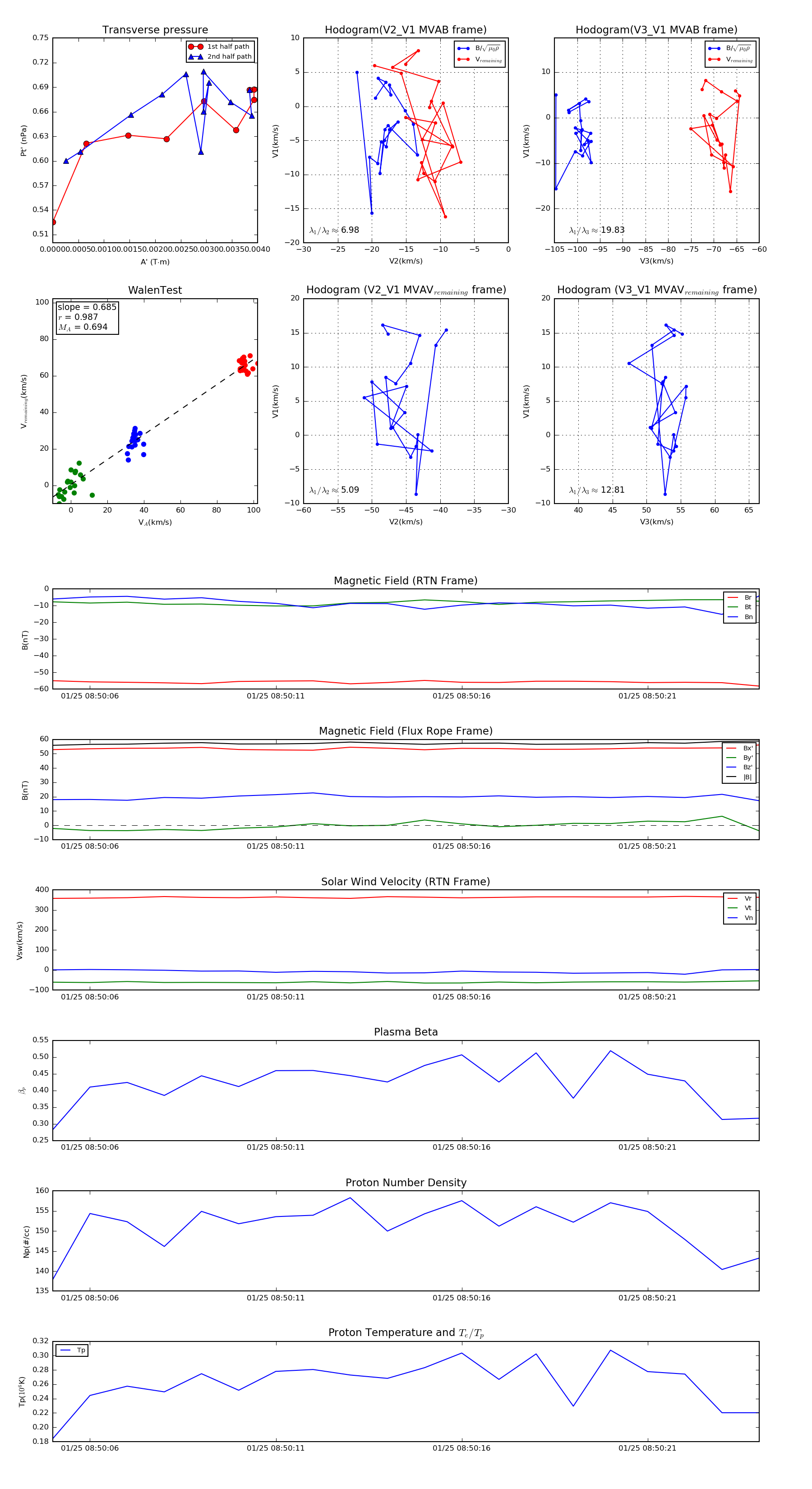
Flux Rope in 2020

Flux Rope Event 2020-01-25 08:50:05 ~ 2020-01-25 08:50:24 (20 seconds)


plot