HOME   LIST
‹–   –›

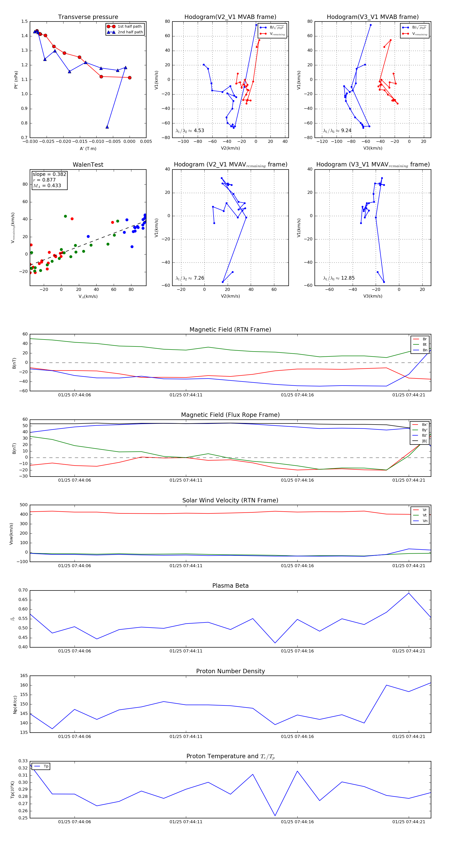
Flux Rope in 2020

Flux Rope Event 2020-01-25 07:44:04 ~ 2020-01-25 07:44:22 (19 seconds)


plot