HOME   LIST
‹–   –›

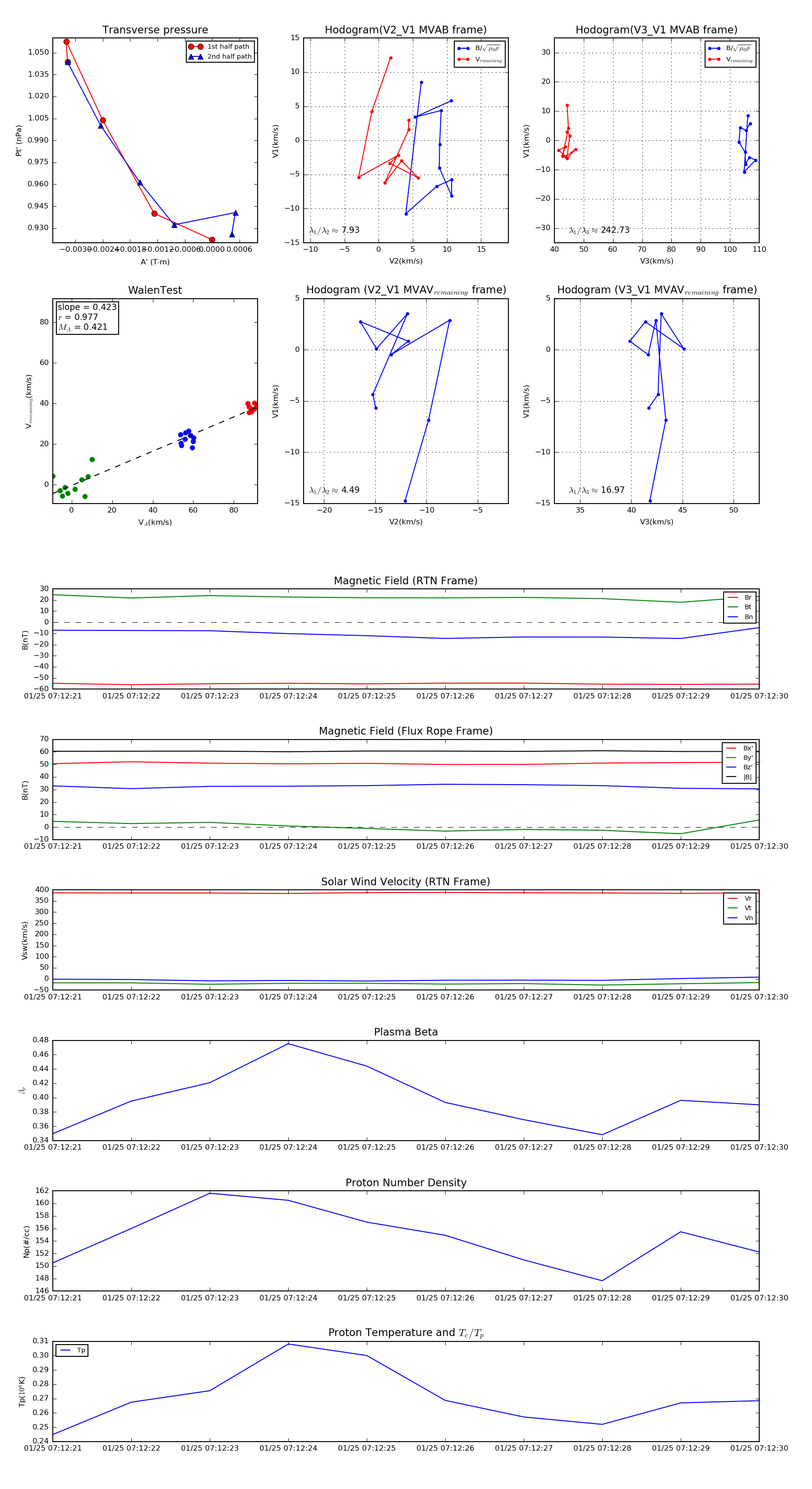
Flux Rope in 2020

Flux Rope Event 2020-01-25 07:12:21 ~ 2020-01-25 07:12:30 (10 seconds)


plot