HOME   LIST
‹–   –›

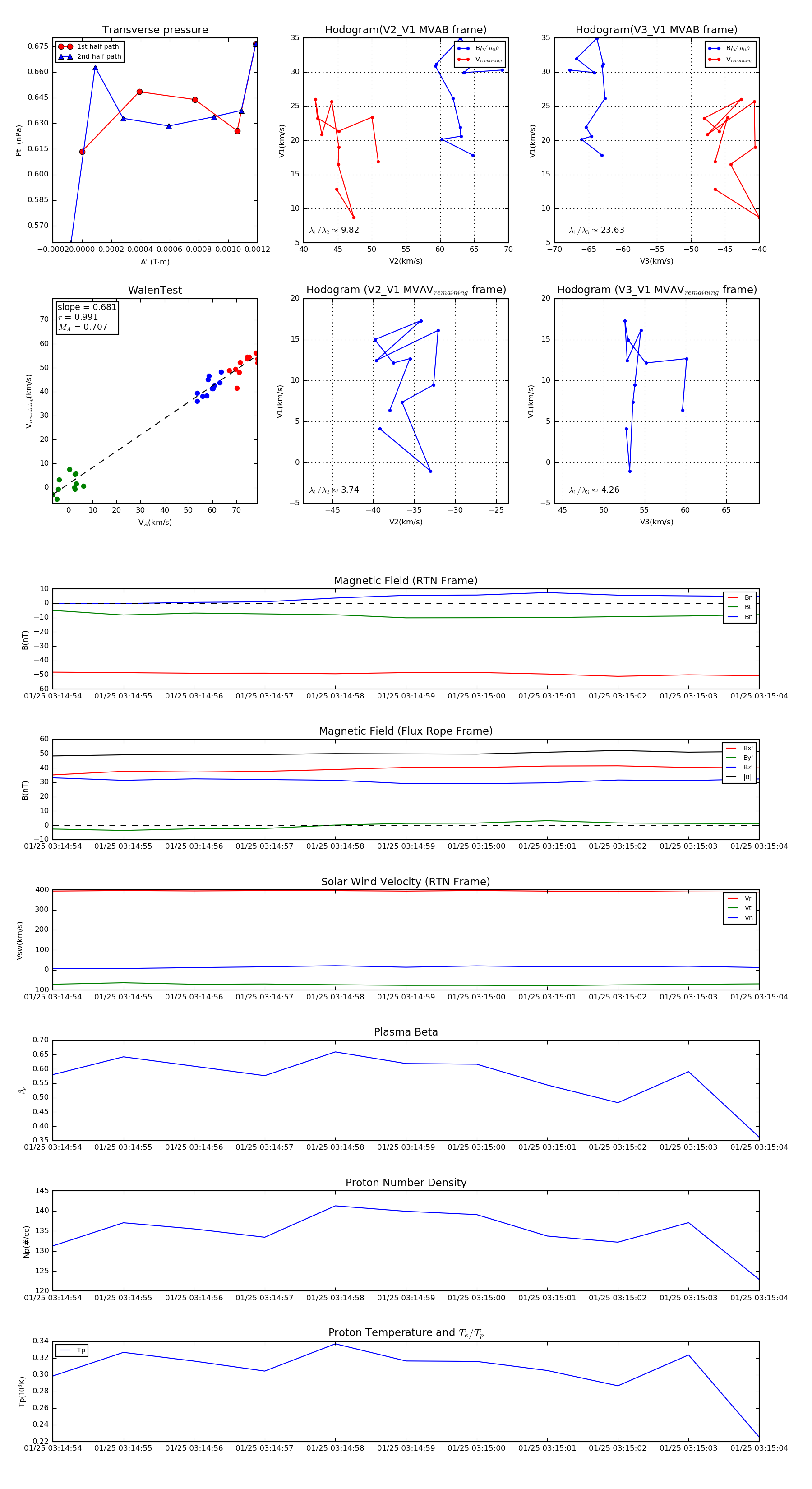
Flux Rope in 2020

Flux Rope Event 2020-01-25 03:14:54 ~ 2020-01-25 03:15:04 (11 seconds)


plot