HOME   LIST
‹–   –›

Flux Rope in 2020

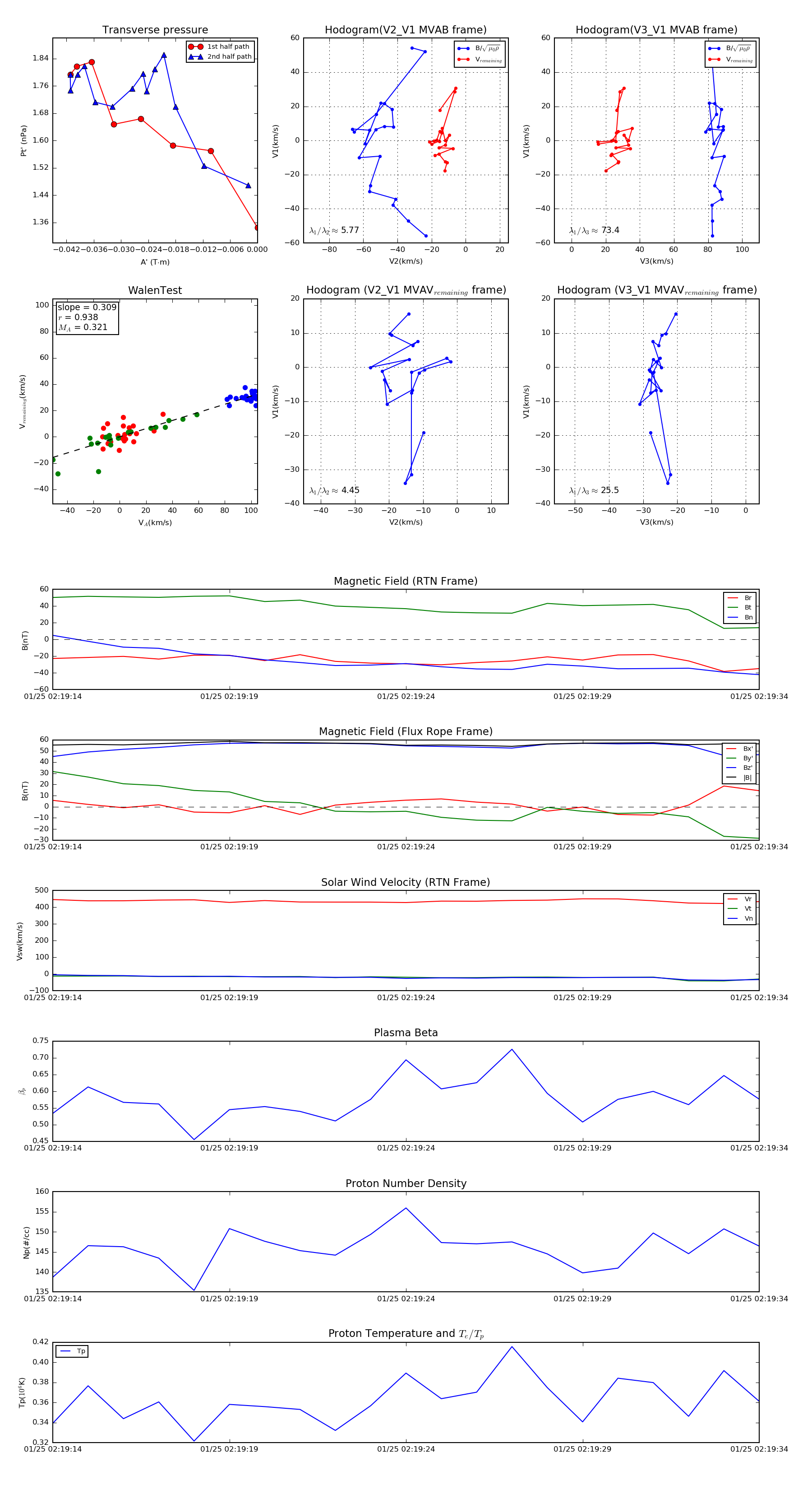
Flux Rope Event 2020-01-25 02:19:14 ~ 2020-01-25 02:19:34 (21 seconds)


plot