HOME   LIST
‹–   –›

Flux Rope in 2020

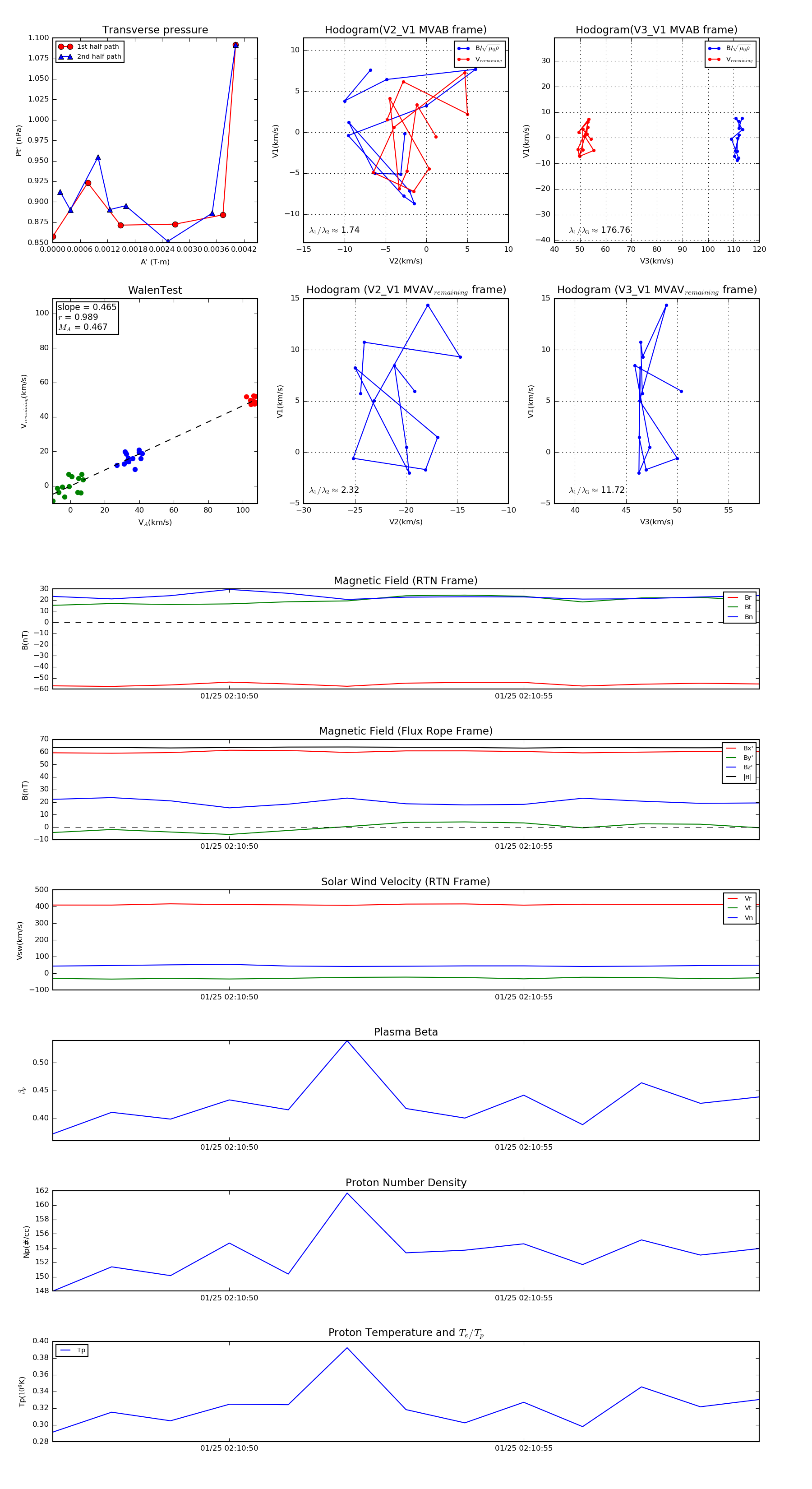
Flux Rope Event 2020-01-25 02:10:47 ~ 2020-01-25 02:10:59 (13 seconds)


plot