HOME   LIST
‹–   –›

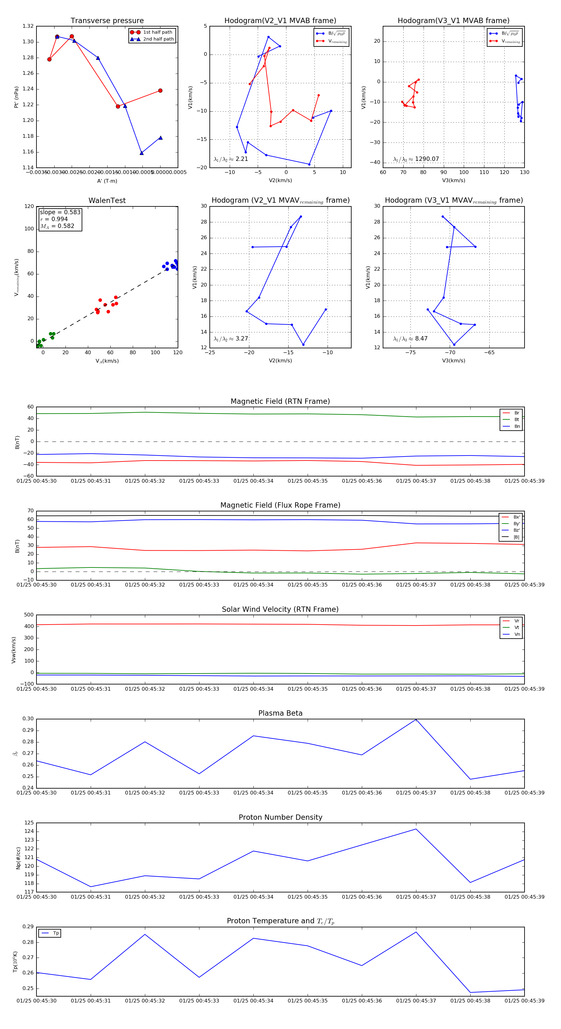
Flux Rope in 2020

Flux Rope Event 2020-01-25 00:45:30 ~ 2020-01-25 00:45:39 (10 seconds)


plot